京东购物遇到欺诈,如何维权? 爱开淘 六月 20, 2019 业务发展 20 评论 2736 围观 问题的核心是如何维权,到这里彻底变了味,这么多人质疑我,京东自己价格弄错一开始死不承认还编一大堆理由骗人,在你们的口中竟然变成了我和其他人合伙敲诈京东。看到有便宜的东西,问清楚没问题后就买,这就成了职业差评师? 不少知友看到“支付宝”三个字就开始怀疑事情真假,后期京东和工商局双方都承认的事情,你们能看成是我胡编乱造。某个素质低到极点的人我就不提了,普遍性的质疑,让我心里的知乎平均水平直接下降了一…
评论 ( 20 )
看这个,涉案金额已达十多万;还有很多人被骗。
京东商城买的柏集堂祛痘膏使用后过敏红肿,已经315 工商局投诉,目前说只能退购物款,接下来改怎么做?
大家千万不要相信这个人,今天刚刚被骗,我是京东第三方商家,我下午一个产品刚刚上架,是一个七天无理由的虚拟产品,就被拍十几个,就因为标题里有投影仪这几个字,现在这群骗子,要求发机器,他们都是团队做案的!10块钱想要卖家给他们发6000多块的机器!才十几秒钟就拍了十几台,他们都是团队做案!用软件下单的,那么操作店铺的运营和客服难道要卖血赔给你吗!
以前一直买天猫,也用过相宜本草的洗面奶,无大碍。这次父母相信了京东“绝不卖假货”的口号,贪便宜,在京东相宜本草旗舰店买了一款白茶面膜,用完之后我还洗过脸。从前天开始,一直局部发烫红肿疼痛,昨天开始鼓密密麻麻的白色小泡,到医院检查,过敏性皮炎。开了药还要打针,更主要的是自己受痛不方便。妈妈想给京东差评,发现根本评价不了。如何向京东维权?

京东超市满减正常购买的订单,结果一直不发货也没有主动通知情况。
询问客服直接要求取消订单重新买…
询问公司名称,直接回复不知道自己公司名称…
真丶霸王 惹不起
更新一下进度,3月14日京东客服联系我了道歉了,商量赔偿500元的事儿,跟我说去跟采销部门沟通,估计是去聊这个钱谁出。另外也说要对客服进行复盘,查出问题。
3月15日,京东客服再次联系我,通知我赔偿已经到账。
本次维权历时一个半月,从2月2日到3月15日,终于有了一个满意的结果。
给大家一个提醒,以后遇到类似情况,第一时间截图存留证据,拨打客服电话也要从第一次就开始录音,方便维权。
(再次更新)
挂个人,佛系留言者。劝我多读书多看报。
没想到2018年的第一次维权,献给了京东。
事情的起因是这样的。
2018年2月2日的清晨,我睁开疲惫的双眼准备迎接这疲惫的一天的时候,照例从枕边拿起手机看了一下时间,依稀记得应该是早晨六点多。
在一个冬日的清晨起太早是对被窝的不尊重。于是继续刷手机。
自从赋闲在家,手机上刷的最多的APP应该就是淘宝、京东、当当、微店、闲鱼这一类购物APP,工作没有着落只能用购物来满足内心的空虚。
差不多这么大吧
当刷到京东的时候我被首页巨大的“生鲜买一赠一”的广告所吸引,于是点进了生鲜买一赠一的专题。
适逢周五,这是京东每周五的搞的“周五鲜放价”活动,他的页面是这样的。
我一边看着页面上的食物一边咽着口水,羊肉是一定要买的,冬天最适合吃火锅;薯球也是要买的,油炸一下肯定好吃啊;汤圆也是要买的,晚上可以当做夜宵;家里水果也没了,嗯,得买点……而且好多都有“买一赠一”呀……哈哈哈
下单之后我就开始耐心的等待了,一边等待一边咽着口水,搞的我一天都没有吃好饭。
可是订单收到之后我就傻眼了,笑不出来了!我把包装箱翻了个底朝天,看了两遍啊!期间还揉了揉眼睛,我一度怀疑不上班之后视力退化了了啊!说好的赠品呢?羊肉呢?汤圆呢?被快递员偷吃了?京东漏发了?赠品单独发货?这期间我被这些念头反复折磨着。
于是我按耐不住内心的好奇,2月2日晚上我就郑重其事的给京东客服打电话,对方给我转到了生鲜组。我跟对方说漏发不要紧,咱要求不高,给我补上就行了,生鲜组的小姐姐了解了情况跟我说,24小时给我答复。
于是我满心欢喜的等待着,3日的晚上都快7点了,我还没有接到京东的电话,可能生鲜组客服小姐姐把我给忘了。我于是就打了客服电话催了一下。大约一个小时后接到了客服电话,对方很不耐烦,跟我说,这不是还不到24小时么?
我就是有点着急,我说,我怕你把这事儿给忘了。为了得到羊肉和汤圆,我还是很有礼貌的说。
我们核对了一下,你说的那两个商品都没有赠品。客服毫不客气的告诉我。汤圆的赠品活动早就结束了。
What?没有赠品你在页面上还写着“买一赠一”。我有点恼火,反复的沟通了之后,对方坚持告诉我没有赠品。第二次沟通就这么不愉快的结束了。
第三次沟通的时候我打了京东客服转投诉,经过简单的沟通对方又把这事儿转到了生鲜客服。这次客服的态度还行,跟我说给我补一下差价。羊肉片19.9元+汤圆25.9元,一共能给我补40元,以京豆和京券的形式下发到我的账户。
我数学不好这大家都知道,可是一百以内的加减法我还是没问题吧。19.9+25.9怎么也得不出40元啊。
我表示不能同意,你们好歹再给补5块钱吧,我说。
对方比较慷慨,给你补10块吧,凑个整,50元。
我说好,我比较没出息的答应了。
24小时到账哦,对方说。
时间又过去了24小时。没到。
给过机会了啊,没人理我啊。还是打一下12315(消费者投诉热线)吧,维护一下身为消费者的权益。仔细的跟接线员讲了事情的经过和诉求,京东涉嫌促销欺诈。
按照《消费者权益保护法》第五十五条规定,经营者提供商品或者服务有欺诈行为的,应当按照消费者的要求增加赔偿其受到的损失,增加赔偿的金额为消费者购买商品的价款或者接受服务的费用的三倍;增加赔偿的金额不足五百元的,为五百元。法律另有规定的,依照其规定。
接线员建议选择走快速和解通道,京东是在消费者争议快速和解名单里的,我说好。
TMD!一定要他赔500块。
(一个插曲)神奇的是,时间又过去了24小时,系统通知我到账2000京豆20京券。到底也没给我加10块。真小气,10块钱都不给我。
打12315是很管用的。打完电话的第二天,京东客服给我打电话了,并不承认他们这个事件是欺诈,说相关问题还在调查中,但是鉴于要过年了,可以先赔我100块钱。
100块就想打发我?门都没有。我说你们按照法律走吧,我既然走了正常申诉渠道,你们有意见跟工商说,如果事情没调查清楚,就查清楚之后再给我来电话。电话就挂断了。
第二天京东又来电话了,跟我说是系统问题,货物漏发了,但是可以赔我100块钱让我过年。我说你们之前不承认是漏发啊,就说没这个活动。又谈崩了。
第三天换了个人给我打电话,说没有那两款产品没有促销,但是考虑到我是京东的老用户,可以赔我100块钱让我过年。我说你之前不是说系统问题漏发了吗,每次的说法都不一样啊。于是又谈崩了。
鉴于京东屡次要给我100块钱让我过年,我就打了北京非紧急救助热线12345,情况反映了一下,要求管辖工商机关予以处理。于是案子又被转到了开发区工商分局消保科。
消保科给我打了个电话发了个短信,说他们开始处理了,60天之内就能搞定。我说好。
京东又给我打了个电话,说接到工商的通知要处理我这个投诉,对方坚持他们这个事件不是欺诈,也不承认有买一赠一的活动,还是坚持要给我100块钱让我过年。
我反复询问客服既然没有买一赠一,那么为什么促销页面的商品要打买一赠一的标签,如果这个页面的商品都是可以买一赠一,那么为什么薯球有赠送而且订单里有显示,羊肉和汤圆没有赠送。客服始终不正面回答这个问题,但是表示我如果同意的画可以给我100块钱让我过年。
我当然没有同意。
第二天换了一个客服,态度好了很多,说了一些道歉的话,说是他们的工作问题导致订单出了状况,表示可以在原来的赔偿基础上加100,给我200块钱让我过年。说实话她提出赔付200块钱的时候我确实有那么一些心动了。
但是为了维护法律的尊严,为了我维护我本人的正义形象,坚决不让对方觉得我是一个200块钱就可以收买的人,我又义正言辞的拒绝了。我坚持要求对方按照法律的规定执行。
拒绝了那么多次,我自己都有点不好意思了。可是在过年的前三天,2月12日中午,那个我讨厌的客服又来电话了,她盛气凌人的告诉我,我之前提出的他们促销涉嫌欺诈不成立。
她说,(敲重点啊!)骗一个人不能算欺诈,要骗很多人才能算欺诈(这句话就在上面的录音里,你们猜是哪个㖏)。
神他妈逻辑。
对方继续要赔我200块钱让我过年,我又忍痛拒绝了。想一想,过个年损失200块钱,心里也蛮滴血的。200块钱能买很多东西呢,能买喜欢的书和漫画,还能买很多好吃的……
然后就没有然后了……
时间进入了3月,我记得开始工商给我发了个网址,能查询投诉处理进度的,于是登录看了一下。状态还是在开发区分局消保科,想给对方打个电话问一下,可是消保科的电话永远打不通,永远永远也打不通……
这个故事告诉我们的是:
1、 如果起床太早,就去跑步;
2、 有的电话,你永远也打不通;
3、 如果你爱一个人,就不要让他上京东。
今天的故事就写到这里,再见!
我这更恶心 买了款西门子的冰箱 结果给我发的旧款 还不承认 狗京东 我要从此放弃京东
看知乎这么久没怎么写过什么,虽然这次维权还没彻底解决完,已经初有成效,现在消协和经济监督局已经介入了,我会保持更新的。当笑话还是当教程,诸位智者见智吧。
大概铺垫一下吧先:对京东一直很满意,大小家电都是京东买,有时候贵点但图的是个售后放心,退换过几次货,一直觉得强东哥哥能培养这样一群人出来真的很了不起。
然后时间轴滚到现在,有一天电脑“噶几”一下就黑了,主板坏了,坏了就买呗,果断买了一个技嘉的(不是广告,后面你们就知道了)。
2天后,签收、拆包、装机一条龙搞定,开机有1条内存不支持,这下傻了,内心的纠结如滔滔江水倾泻而下,来者看到这里别笑我,要知道我这时候一条8G内存是卖1000刀的,我可不想再买新内存条,真的不值那个钱。
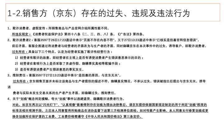
怎么办呢,退主板吧,换个其他型号的,心想反正七天无理由嘛。于是申请、审核、取货又是一条龙,快递小哥准时取货,就在这时他掏出了手机,用手机闪光灯照着主板开始检查。大家知道主板是什么样子的吧,他们需要反正面每个部分都要检查的,不过不知道为何没有检查黑盖子下面的CPU和内存的针脚(滑稽),这不是最脆弱的部分嘛。
15分钟以后,快递小哥抬起头,“闪光灯下能看到划痕,要报备”,我确认了一下,哦,的确是有道划痕哦,看下图,大家可以去上面图中找一下的。然后我想报备就报备吧,反正京东客服最人性化了,说实话脑子里都浮现出了客服MM说“没问题啦、小事情啦、客户最棒哒~”云云了。
于是快递小哥在打了内部服务电话,对方MM好像在吃东西,
“订单xxxxxx,报备划痕,”快递小哥说,带着一股亲切的粤北味道。
“你说什么?听不清,哎,不收”。
当时我下巴都掉地上了,客服姐姐你能听清了快递小哥说的话再拒收吗……
在此处补充一个知识点,京东是非常信任快递小哥的判断,特别是七天无理由退货的东西,一旦快递小哥说你哪里不行,后台审核绝对不会通过。再来看看所谓的划痕其实是这样的:
然后就进入了图片录入环节,本感觉划痕本身不起眼,加上买主板通常也不怎么注意划痕的,很侥幸的以为客服审核会放行。
可万万没想到的是,审核客服说不仅现在不能退货,未来还不能进行维修,因为“闪光灯下认真观察存在划痕”。客户可以选择自用,也可以选择送人或者卖掉,京东未来是不会管这个主板了的哦。这里佩服一下客服3894,大家mark一下,想听单口相声找她。
当时我都懵了,好吧,再打京东400解释吧,毕竟太不起眼了。结果,接听电话的客服说找不到3894,因为3894是审核组,是领导,他们是一线客服,也没权利转接给领导,只能给备注一下,会在48小时内联系我。
PS:其实我不太清楚兼容性问题是不是算故障,因为我的2条内存都在厂家官网的兼容列表里,但不能用了,下面会附图比较一下,电子大神给解解惑。
等了一天,第二天接到电话,同理由拒绝。
这下没希望了,我心想“自己凑合着用吧,谁让自己选这个来着,下次注意”,于是……故事结束了,大家晚安……
骗你们的!没那么快,精彩片段现在开始——
我本是个安分的良民,面朝黄土背朝天,俯首甘为孺子牛。听到客服这样也没想难为她,自己留着用吧,开始翻说明,突然看到说明书的内容与官网的内容介绍不一致,USB3.1 Gen2缩水到了Gen1,滴了一点眼药接着看,是真的呢。下面有对比图,Gen2到Gen1是降低了50%的性能。
与是我又一次申请了退货(售后编号348866509),理由是变成2个,1是不兼容,1是销售与宣传不符。
第二个客服的电话如约而至,客服5112,开场直接以“有划痕不能退货”为由拒绝新发起的维权请求,我说我刚发的售后申请,你怎么能用上一个售后申请的理由拒绝我呢,起码走个流程让快递小哥再来检查一遍说有划痕再拒收,这样自然一点。结果对方说,我们什么都看得到的,您刚被拒了一次,你不要换着理由发了,不给退的。
后来又是多个电话,把商品性能与描述不符这个情况说了很多次,终于5112将我转给了审核组的领导(领导的领导哦)。
领导果然不一样,3894和5112都是四川来的电话,领导是苏州来的电话,并且自报家门的时候也叫“客户关怀客服3597”,这让我想起来找工作的时候貌似看到过这个职位,甚至投过一两封cv,截止写这篇短文的时候,我庆幸当初没从事这个职业,差点自毁一生。
(我是说我没能力胜任,没说这个职位不好,看客休喷,么么哒)
电话接起来,开场客气两句,开门见山“您就是想躲避划痕的事情,我们是知道的,不给退就是不给退。并且我们核实过了,不存在兼容性问题的,是您的配件的问题;我们也跟厂家合作过了,页面描述和产品参数都没有错误,我这边没问题就把您的工单关闭了,谢谢您的理解,再见”。
“等等吧。”看来京东是铁了心认定我是个刁民了。
这一刻可能就是把良民逼上梁山的一步吧,瞬间觉得自己受到了侮辱,被客服认定成一个无理取闹的人,对京东的印象开始崩塌了。
狗急了还能跳墙呢,这时候能想到的,除了315,还有什么呢?
当然还有“中国消费者协会投诉和解平台”、“浙江省工商局”、“浙江省市场监督管理局”、“浙江省消费者协会”。
记下来这几个名字吧,写浙江省是因为交易对象是京东的浙江公司,这个在发票上是能看得见的,所以买东西一定要记得要发票。要发票。要发票。
趁着记忆是热的整理了一些经过提交了,这里建议大家简明扼要的写,节省多方的时间。
下面是我提交的内容,不介意实名了,给大家参考。
同样的内容给京东一份,方便主管单位对京东同步取证,让主管单位介入后能看到最新进展。一定写出来,写出来,写出来!
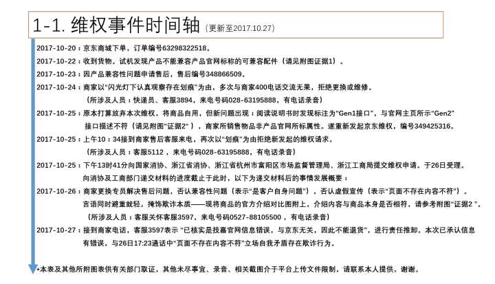
为了方便消协和市场监督局了解情况,我做了个时间轴放在里面,诸位也可以看看能否看得懂。我就一普通的优秀高中毕业生,都是PPT做的,见笑了。
流程和材料大致就是这样子了,现在在消协和市场监督局已经受理,分派了地区所属的分支单位进行调查,投诉后第三天就接到短信,要求补充证据,果断打个包就发过去了。(赞一下杭州富阳区市场监督局,办事效率真的很高)
起初投诉京东是背地里进行的,没有通知京东,后来为了同步更新进展,把投诉这件事情补充到售后申请里面了。
不知是因为我的证据,或者是政府单位的介入,京东在我补充证据的当天下午就来电话了,依旧是“领导的领导”,客服3597。
“我们核实了,是产品官网出现了错误,跟我们京东无关的。”
“哦,那昨天不是说产品网站没有错误吗?“
“是生产商的问题,跟我们京东无关的”
“那我的实际交易是与京东发生的,有发票为证呢,况且根据消保法和合同法,我的追责对象就是京东呢”
“那我再去核实一下吧,会在48小时之内……”
然后我就打开时间轴的文档继续做记录,毕竟好脑头不如烂笔头。(就是上图10.27那一条)
大概2个小时以后,3597又来电话了,说,经过讨论决定给我开绿灯退货,会在明天来取。
至此,维权已经到了50分吧,为什么不说60分呢,浪费的电话费、时间、经历和好心情,都是减分项。
回想一下取件快递哥检查15分钟划痕都没看一眼针脚;
回想一下内部400专员没听懂快递小哥说什么就说拒收;
回想一下审核组3894、5112和审核组领导3597的责任推卸和恶劣态度;
回想一下京东理亏同意退货了还要以恩赐一般的语气跟客户讲话;
强东,长点心吧。
忘了哪位说过,体制一旦形成效率就会下降,没听过就当我随口一说吧。京东日趋强大了,不去改革体制的死板,未来应该不会像过去一样美丽。
仁者见仁。
京东2017年6月18日零点开始100京豆兑换618-300的超市自营食品券,网页上显示已兑换并且京豆也扣了,可是账户上没有次券到账信息,当天投诉到客服让提供兑换成功截图,然后说我符合赔偿条件可以获得三万豆子赔偿,一到两天到账。19、20号问客服都说三万豆子在处理到账中。可是21号客服说后台没有我兑换的数据不符合赔偿条件不赔付了。
后台数据完整吗?能保证一个数据没丢失吗?怎么证明后台数据完整性?我的截图是造假?就一句后台没有数据就想抖掉责任不赔偿?我是不是可以理解为后台没有数据,我看到的已经兑换次券的这个网页是欺诈网页?京东是欺诈商城?
不请自来
得赞数最多的 @路窄 的已经解答了大部分问题,但是对于其中的一些观点我不是很赞同。
1.路窄答中所说的价格标错重大失误在我看来不成立,互联网购物是新兴的购物方式,低价促销常常会有,并且题主也明确问过京东方此价格为正常,不属于标错。司法实践案例中也有相关案例支持消费者的诉求,这点在我看来没有太多的争议。
2.京东的行为属不属于欺诈,我的理解是,首先消费者权益保护法的出台是偏向消费者的,也就是说该条例的任务主要是使消费者的合法权益受到保护,京东前后的矛盾说法在我看来已经构成了服务欺诈,消费者是京东的会员,存在服务与被服务的关系,京东前后矛盾的说法实际上已经对消费者造成了误解,属于欺诈的一种,翻看以往司法实践案例,该主张得到法院支持度较高。
我觉得较有争议的是京东与题主是否构成了合同关系?这可能要翻看京东的相关条款,如果发货就构成了合同关系的话,这种情况下,题主完全可以要求法院支持你请求京东继续执行合同条约的诉求,或者按退一补3赔偿你,如果没有构成合同关系的话,那法院应该不会支持退一补3或者执行合同的条约的诉求。这种情况下按工商局的说法:只能让市场去淘汰了。
以售后服务完善著称的京东商城,售后客服竟然进行虚假承诺。更为令人气愤的是,反复商讨达成一致的协议条款,京东方面言而无信、单方撕毁条款。试问这样的售后处理如何让消费者获得放心的购物体验、又如何对得起京东商城的名声,更如何对得起这么多年的老客户!作为一名内心受到一万点伤害的无辜受害者,我要坚决同京东这种行为斗争到底,维护消费者应有的权益!
剧情很狗血,一波三折。
2016年6月18日我在京东下单买了两台格力品牌,品圆系列,正1.5P空调。按照京东的正常流程,应该提前与客户协商送货时间。6月21号我在上班时京东委托的第三方物流公司(当时不知道是第三方物流公司,后来经核实为:淮安市富洋运输)忽然通知我签收货物。因为实在没办法赶回家,与物流协调6月26日(周六)送到。没想到这正是噩梦的开始。
6月24号周五,京东没有进行送货前联络,我安慰自己是他们前期联系已经约好,应该当天送货当天通知吧。
6月25号周六,我在家里整整等了一天,然而没有任何人跟我联系。
6月25号下午4点左右我试图拨打京东出货配送人员手机,无人应答。拨打之前送货人员电话,无人应答。这时候,善良的我还以为是京东人员比较忙,在同客户沟通时出现某种差错。于是我先与京东在线客服取得联系,询问空调什么时候到达,被告知耐心等待,当天晚上肯定会到(有聊天记录为证)。又等了一个多小时,致电京东客服4006065500,希望查询空调现在到底到了哪里。客服人员告知,物流已经发出,会在6点多的时候送到。我相信了客服人员的说法。
6月25号下午7点,未收到任何联系。再次致电京东客服4006065500,希望能有个说法。客服人员回复:这应该你自己和物流协商,我才知道,京东空调配送竟然是委托第三方,京东竟然无法实时跟进订单物流情况。我向第二位客服人员反映了自己的情况。在我的请求下客服联系物流人员,并很确信说:货物今天都运出来了,师傅比较忙8点才能到。我反复确认是否可以,客服回复一定没有问题。
6月25号下午9点半,未收到任何联系。本着体谅物流师傅的心理,我耐心多等待了一个多小时,然而得到的却是被欺骗的愤怒。再次致电京东客服,向第三位客服说明了我们的情况,得到答复是我们沟通一下看看。
6月25号下午10点,收到客服电话:配送师傅有点忙,现在也10点了就不过去打扰你了??我说没有关系,可以等。客服表示实在太晚,让我早点休息明天再接收。我又一次相信了京东的保证,忍着夏季高温等待第二天空调到来。
6月26日上午,无任何联系。再次拨打客服电话,向第四位客服复述了我的遭遇。客服表示尽快与物流协调。下午2点左右接到疑似物流的电话,跟我郑重确认了空调型号的配送地址,并表示立刻发货。京东之前承诺的跟物流联系在此时才得到了应答。我没有计较之前三位客服所谓的协商安排,暗松一口气终于可以接到货了。
6月26日晚6点,无任何人员联系。再次拨打客服电话,向第五位客服复述了我的遭遇。可能由于联系次数比较频繁,京东人员表示一定尽快处理,并升级到专员来跟进。
6月26日晚8点,我们再次联系京东,经强烈要求升级到专员专线。专员表示与物流协调后,告知我们:空调丢件了??我们周末等了整整两天,听了京东至少5次的承诺,然后最后周末临近结束告知我们物流丢件了?我们之前的期望简直就像被打脸一样。
空调这样具有时效性的产品,我们购买之后花了整整两天等待收件,忍受着夏季的高温,抱着对京东的信任期待着问题的解决。最后的结果是我们自己向京东打了无数电话,听了无数承诺,最终我们自己打过去的电话得知我们的空调丢件了?京东在玩我们吗,用一个个虚假的承诺来完成应对申诉的任务吗?
我们询问解决方法,专员表示第二天中午之前与我们联系协商解决。老实说经过两天的不停折腾我们已经有心无力了,同意了专员的说法,等待回复。
6月27日整整一天,京东或者第三方物流没有与我进行任何联系。
6月28日上午,京东专员来电:物流丢件了没办法,要不你们跟物流协商一下在京东上再下一单,我们把空调送过去。我表示很不可思议,京东通过物流来给我配送,物流丢件凭什么要消费者再来处理一系列的流程,这些应该是京东内部自己协调,就拒绝了京东的方案京东说协调后会再与我联系。
6月29日,京东没有任何联系。
……
6月30下午,客服专员终于致电,表示内部无法协调,表示如果我们急用空调,可以取消订单重新购买其他空调?这就是京东面对自己错误的对策?让消费者为自己的错误买单,单方面践踏消费者的权利吗?我表示不会退单,希望京东可以把事情处理好,并给我们一个解释。
6月30日晚上,客服专员再次致电,表示仍然无法推进事情尽快解决,随后
我提出两个方案:1、订单号19879217922的买卖合同继续履行,但是必须尽快完成,同时按照订单金额相应比例赔偿相应的违约责任和侵权责任;2、订单号19879217922的买卖合同,因卖方违反约定无法履行,可以取消订单,但是需按照订单金额的双倍金额对我进行赔偿(参照定金合同相关条款)。客服专员说要与领导确认之后给我回复。6月30日晚上9点多,客服专员与我联系,告知我:方案1,可以同意,但是因为京东现在也没有该空调库存,因此无法保证空调送达时间,我当然拒绝再被无限期的等待下去;方案2,京东不同意,并表示之前购买的空调无货,希望能选其他型号的。在这里我其实已经怀疑京东根本没有货物库存,所谓出货和配送都是空头承诺。但是京东自己提出一套新的方案3:我自己先垫钱在京东官网重新购买两台新空调,京东可以补偿新订单与原订单的差价,原订单需我们自己在京东官网申请退款,同时因为拖了这么久,京东可以补偿我们500元,物流补偿我们200元,我同意了该方案。同时,京东提出,新订单需满足三个条件:1、格力品牌2、正1.5P 3、两台。我提出那按照这三个要求进行购买,对差价金额上限不做要求吗?客服专员回答是,我不放心,又举例说明:原订单空调是2999一台,新订单我比如说买6999甚至1万2万的都可以吗?客服专员回答是,金额由我自己决定,只要满足上面3个条件即可。
看到京东这样具有诚意的赔偿方案,我再次相信了京东。
当晚,我就在京东官网下单格力品牌,润享系列,正1.5P空调两台。然后又开始满心期待的等着新空调的到来。
7月1日、7月2日两天京东客服没有与我进行任何联系。
7月2日空调到货,安装师傅安装完毕。从下单到现在已经过去半个多月炎热的夏天,总算是解决了这个问题。反倒是我在7月2日致电京东,要求专员尽快与我联系,协商原订单退款及新订单补差价的问题。然而没想到,后续条款处理京东却言而无信、悍然单方撕毁条款。
7月3日京东专员终于与我联系,但是居然告知我,新订单与原订单的差价太大,他们不补了?实在不行,我可以退货!纳尼,你在搞笑吗?我空调装都装好了,之前消失两天不联系,一联系就是这种口气?两台空调,已经前前后后接触了10几位客服,结果最终你告诉我你反悔了!!!最气愤的是每次只能京东单线跟我联系,我根本无法与专员取得直接联系,每次打过去都是一个全新的客服,都要全面陈述一遍自己的遭遇,试想想心理的骂街程度!!!
我气到无语,表示不想与她对话,请升级更高层级主管与我协商,当晚,一名自称主管的人与我联系,承认了确实是之前的客服专员沟通不到位,导致出现这样的情况,但是还是坚持差价不退换,消费者权益何在啊?从上到下都是虚假承诺,肆意践踏客户权益吗?
我明确表示差价就是要京东承担,这事我一点错都没有,为什么到头来要我来背锅,自称主管的人表示,好的,会尽快再次与我联系。
7月4日,自称主管的人并没有与我联系,有一天煎熬过去了~
7月5日,之前的客服专员致电,表示可以通过300元现金的方式来进行补偿,继续坚持不认同现在下单的空调,需要我们自己单方承担差价费用。 自称主管的人居然又自己把程序回流了,我们明确提过不跟这个客服专员对话了,主管是要怎么啊~~~消费者的要求到底是经历怎样的践踏才够啊~~~活生生的权益被凌辱
我明确表示,这个问题就是专员你表达不清造成的,我不与你沟通,要求升级更高的领导处理,结果自称主管的人(经核实工号为:52064)与我联系,告诉我就是要按照他们提出赔偿300的执行,我提出的赔偿差价不可能通过的,再交流下去,就变成我们按照公司操作流程进行处理,我们都是按照公司操作流程给你处理~~~~
总之意思就是你接受也得接受,不接受也得接受,就是甩锅了呀,这尼玛就是京东最终的客服意见,我也真是累到无力了~
作为一个经历了这么多,已经心力交瘁的客户,我决定将维权进行到底,不管付出多大的代价都要将这个事情处理完毕,相信消费者的权益永在!
整整三周,我们花费了很多时间精力与京东沟通,希望能寻找出问题的解决方案。然而京东通过虚假的承诺消耗了我们对其的信任。之后京东与我们共同商讨制定的处理方案,也因京东单方面撕毁而告终。京东商城以高高的姿态,肆意践踏消费者的信任与合法权益!我希望通过与京东斗争到底来引起广大消费者的关注与重视,切实维护自身的合法权益。
我们永不妥协!
后来解决了吗?
楼主你好,请问你现在打算怎么处理?有没有打算去法院起诉?因为我最近也在京东自营上购物,买到假货,正在维权过程中,想参考下其他人的做法。
很明显的第三方店,京东买东西从来不去第三方,只去自营,第三方还不如淘宝。
本来就是第三方商家的事别开口就是京东客服京东客服的。。。我记得注册京东时候有一个协议,里面有一条就是京东可以单方面取消订单 (๑•̀ㅁ•́ฅ)买个东西而已,别那么矫情嘛,不发拉倒,钱退了,管他呢
嗯,我在京东买东西有两个方面的考虑
京东自营的售后简直是好到爆炸,比你亲妈对你还好,一般是只换不修
还有是他的211限时达
但是仅仅限于京东自营,第三方的我不去买
但是京东的价格一般比天猫贵,有时候持平,但是有时候我选择买京东就是因为他们的售后,送到京东派也不要运费,真是良心
但是第三方不知道为啥,怎么看都很恶心
最后同情一下你ヽ(〃∀〃)ノ
价格远低于正品行货价格
这么明显的欺骗行为,你还非要去买???
汝等屁民,就不要搞那么多事给官老爷们了。
搞笑!京东购物怎么会支持支付宝付款,京东跟淘宝天猫是什么关系题主搞不清楚?京东退款会退到支付宝?开什么玩笑!
这一切都是因为【第三方小店】。
淘宝当初就是被这些小店售假、欺骗给砸了,马云没办法,所以才做天猫,虽然天猫这种模式也存在售假,但售假成本提高了很多。
我前几天也看到一款京东上号称是只卖9.9的大礼包,但结账时发现邮费接近20元,怎么回事?仔细一看,发现原来是第三方的小店。呵呵,这不就是淘宝当年的小伎俩嘛~
所以,走京东,一定且只能买京东自营。