现在注册

登录

忘记密码

忘记密码? 请输入您的电子邮件地址。 您将收到一个链接,并将通过电子邮件创建一个新的密码。

互联网广告投放有哪些入门/基础知识?

互联网广告投放有哪些入门/基础知识?

评论 ( 20 )

  1. 在我们这一行,找到对的路非常必要。有些收费很高,其实大部分你只要你找到公司的销售广告的销售员一般都能得到更加优惠的价格。只要公司产品有资质大部分平台都可以投放广告。比如说我所处在的公司就主打东方头条,趣头条,今日头条这一类平台。而且有些平台投放门槛相对较低,甚至一些灰色产业可以。需要了解加我wechat: jckkkio

  2. 看各位大拿写都都很详细深入,也都比较长,小弟来个精简的吧

    一般常见结算方式:

    CPC:按点击计费

    CPM:按千次展现计费

    CPA:按效果付费(如留电咨询)

    CPS:按销售金额付费(如用户充值/下单付款)

    CPD:按下载付费

    CPT:按天付费

    广告投放模式的分类:

    SEM(搜索引擎推广):百度、360、搜狗、Google ads

    feed(信息流广告):广点通、今日头条、百度feed、facebook、粉丝通、知乎

    网盟/联盟广告:百意、360网盟

    App开屏广告:几乎所有APP都可以做开屏广告

    视频暂停悬浮广告:爱奇艺、腾讯视频、优酷土豆

    朋友圈/公众号广告:微信

    互动广告:有果互动广告平台

    自媒体广告:各平台公众号、大V

    特定平台:淘宝、京东等电商平台

    投放广告如何选择渠道?

    你的目标用户人群在哪个渠道活跃,再哪个平台停留时间长,投就对了。

    如何选择合作方式?

    这个要各渠道各种结算方式都试过,结合自身情况再自行把握,变量太多,没有固定标准。

  3. 第一、了解行业专业术语

    第二、了解投放规则和模式

    第三、了解渠道及平台

    第四、了解怎么投放

    第五、了解优化策略

    第六、了解售后维护。

  4. 本人专页音流推光,高校高靓,需要的老板私聊

  5. 广告投放选那种媒介很关键,今天我们着重分析一下「脉冲式投放」的媒介策略。

    无论是广告营销的从业人员,还是行业外的吃瓜消费群众,大家对一个品牌应该都不会陌生,就是脑白金。今年过节不收礼,收礼就收脑白金。

    以前看广告的时候觉得史玉柱太有钱了,每天都在电视台打广告。但后来史玉柱老师亲自出来辟谣,说你们这些年轻人还是图样图森破。


    脑白金采取的是「脉冲式投放」的媒介策略。每年春节后至 9 月期间,广告投放量其实很小,大不了是找些垃圾时段的广告位,保持在一个续命的状态,就可以了。

    然后从中秋开始,向前倒推十天,一直到春节,春节向前倒推 20 天,购买海量的广告资源,进行密集投放,轰炸出 2 次投放高潮因为这是一年当中送礼市场最关键的两个销售节点。反馈到消费者端,当他真正出现购买需求的时候,开始下意识关注这些产品广告的时候,发现铺天盖地全都是脑白金的广告。

    把 80% 的预算花在 80% 的消费者有购买需求的时间节点,这其实就是对脉冲式投放最简单粗暴的理解。如果你理解了这一点,再去看很多广告,就能明白为什么很多品牌的投放都是波浪形的。


    加多宝每年也有两次大的投放,一次是夏天,一次是冬天,夏天针对餐饮市场,冬天针对春节送礼市场。婚恋平台一年基本只有一次,就是春节,因为春节期间成千上万漂在外地的年轻人回家了,要接受七大姑八大姨逼婚的拷问了。招聘网站每年春天来临的时候就按耐不住骚动,因为跳槽高峰季来了。

    当你把一个产品的销售旺季摸清楚之后,脉冲式投放的媒介排期,就是一个水到渠成的决定。很多人可能会说,这不行啊,你把我全年的预算都一下子花完了,剩下的一个月我品牌喝西北风啊。这种撒胡椒面儿的投放,其实是一种对品牌传播机械的理解,好像一年 365 天,只要每天都做点传播,品牌就不会被人忘记。


    使用 App 查看完整内容

    目前,该付费内容的完整版仅支持在 App 中查看

    ?App 内查看

  6. 1、先问自己为什么

    投互联网广告之前,咱得问问自己为什么要投互联网广告,互联网广告比较于传统媒体的广告有什么优势让自己选择,要我总结一下,互联网广告的优势,就在于精准与可视化。

    所谓精准

    投放一个广告,作为广告主来说,是要看到收益的,无论是下载注册充值销售额还是其它指标,广告主在意的是自己产品的推广程度,所以精准性,将广告投放给需要的人是很必要的。

    所谓可视化

    其次就是可视化,是广告投放效果的可视化,广告主需要知道一个广告投放出去以后的效果是什么样的,经过一段时间这个广告在市场上的表现如何。

    2、琢磨琢磨自己需要知道什么

    产品

    既然准备投放一个广告,那么肯定有自己的产品,在投放广告之前,要先足够了解自己的产品,才能更高的提升广告的精准度,比如我要为一款工具软件投广告,那么

    这个工具适合什么样的人群

    他们的特征是什么

    这个工具能解决什么样的问题

    能不能迎合适用人群的痛点

    产品比较于其他竞品有什么优势

    ···

    这些问题都是投放之前要提前思考清楚的。

    目的

    还是以工具软件为例,投广告的目的是什么,是提升知名度打开市场,提高下载量占据市场,提升注册量稳定用户,提升充值额保障盈利,这些都是目的,针对不同的目的,广告投放的物料和策略也都会不同。

    结果

    没错,就是结果,要提前想到投放出去以后,市场的不同多种反馈都是什么样的,比如投放出去以后,曝光高的不行,但是点击低的吓人,或者曝光高点击也可以,但是转化不理想,说明广告素材并没有准确的展示出产品的核心卖点,或者投放的策略有所偏差,如果投放出去曝光都很低,说明媒体没有选择好,这些等等的结果,提前思考清楚,在后面投放的时候,才能够及时调整,优化广告投放效果。

    3、投放过程中需要了解的知识

    DSP平台

    DSP平台就是需求方平台,平台上集中了一定量的广告主,广告主们可以在平台上面上传广告物料,设置投放策略及意向用户标签,然后进行投放。

    DMP平台

    DMP平台就是数据管理平台,可以自我部署也可以选择第三方技术服务,主要的作用就是为广告投放及各种服务模块提供数据支撑,一个DMP平台所收集的数据越多,那么其所支持的DSP平台投放精准度就越高。

    付费方式

    CPC,Cost-Per-Click,按照点击付费。

    CPM,Cost-Per-Mille,按照展示付费,通常指的是千次展示计费。

    CPA,Cost-Per-Action,按照行为付费,比如注册,激活,下载等。

    CPS,Cost-Per-Sale,按照销售额付费,比如充值额,销售额。

    CPT,Cost-Per-Time,按照时长付费。

    ···

    竞价方式

    RTB,Real Time Bidding,实时竞价,现在互联网广告交易市场上主流的交易方式。

    PDB,Programmatic Direct Buying,程序化直接购买,通常用于优质流量,保质保量。

    PD,Preferred Deals,优先交易,保质不保量。

    PMP,Private Market Place,私有交易,保质保量。

    效果指标

    展示量:广告在用户浏览的页面上显示的量。

    点击量:点击广告的用户数量。

    点击率:点击量/展示量*100%

    投资回报率:ROI=(收入-成本)/成本*100%

    ···

    4、反作弊

    作为一个广告主,投放出去广告以后是需要看到成果的,展示量点击量这些数据上的暴涨并不代表收益的直接提高,因为在整个广告投放过程中,有一个非常可恨的行为,流量作弊,通过机器人乃至人工刷量,导致广告主花了很多冤枉钱还没有看到收益,所以在选择投放平台的时候,一定要注意其反作弊模块的强大与否,这将直接决定之后投放的成本高低。

    5、投放流程与优化

    讲到这里就简单了,了解了广告指标及产品属性以后,剩下的就是设置上的操作了,如果是自主投放的话,可以用DSP平台方提供的账号登录DSP平台,在平台上设置投放策略,上传广告物料,开始投放,主要需要注意下面的几个属性:

    (1)广告类别(2)出价模式(3)出价(4)设备属性(5)人口属性(6)网站属性(7)兴趣标签

    将广告投放出去以后,需要注意广告的效果,在DMP平台的支撑下,DSP平台的数据面板可以直接看到自己广告的投放情况,这时候就要用到之前投放之前的结果预估,与实际情况进行对比,及时的优化策略。

    6、写在最后

    对于互联网广告的投放,其实是一件很程序化的事,无论是DSP平台方的技术支持还是自学投放知识,都可以完成一个广告的投放,难的是对广告的效果进行优化,通过大量的数据分析数据背后的成因,快速反应调整策略,而这个过程,对于优化师来说是一个积累的过程,有时候不仅仅是行业内的因素会影响广告投放效果,其他的可能一件不起眼的事都会影响到具体的效果,能把广告的投放策略在最短的时间内优化的优化师,真的是需要大量的经验积累才行。

  7. 可以参考下这个平台:

    IDTC:【我的作品】微信红包商户广告平台

  8. 写个最最基础入门,适用于国内的环境,复杂的针对海外的就不写了

    基本投放流程

    选择渠道 准备素材 部署分析工具 评估结果 优化结果 扩大投放(文末写个实际操作)

    基本名词解释入门基础知识如下

    RTB 实时竞价 广告商提交广告广告平台根据算法对素材进行竞价并且展示 real time bidding

    Publisher 媒体,任何有用户流量的网站或者app etc都可称之为Publisher

    Advertiser 广告商, 任何有需求投放广告的商户称之为Advertiser

    ad server 广告服务器, 把广告竞价以及各种追踪信息统一处理并且计算展示的地方

    ad targeting 针对用户的不同数据,例如操作系统,ip地址,年龄etc投放的技术, 由于浏览器数据的存在cookie, 广告商可以根据用户的各种行为来针对性的进行广告投放.

    ROI 广告投放的回报比率

    广告联盟 连接Publisher 媒体和Advertiser 广告商的广告平台

    付费方式 CPC CPM CPA CPS 分别对应点击付费 展示付费 激活付费 销售付费的模型

    分析工具 用于分析用户在着陆页产生种种行为的软件,例如谷歌分析 mixpanel 百度分析 etc

    着陆页 广告投放的用户着陆的页面,一般为注册页,购买页 app下载 etc

    国内互联网最常见的广告类型

    搜索引擎广告(基于关键字的广告例如百度关键字)

    搜索北京驾校,触发关键词,RTB系统处理,广告商的广告即可出现,付费方式CPC

    百度根据广告的综合质量得分决定广告展示排名以及CPC的费用

    展示广告(banner ads, 展示在各种网站各种app上的广告)

    后台提供的数据让广告商把相应的广告素材投放到相关的问题上

    计费方式一般是cpm或者cpc

    app/网站原生广告(原生的在信息流之间的广告,代表今日头条)

    目前最流行的广告形式,可以投放各种媒介的广告 图片文字视频等等,优势明显

    国内代表是今日头条以及腾讯,微博

    以下三图就是原生的视频广告分别是游戏,教育加盟,支付宝活动

    广告联盟展示广告(百度 腾讯 今日头条 谷歌都有对应的广告联盟)

    广告联盟的优势在于二次触及用户以及广泛的展示广告

    我访问drip的网站,由于知乎部署了谷歌的广告联盟代码

    于是drip的二次营销广告在知乎出现,对用户形成了二次触及

    同时广告主和知乎不必产生任何直接联络

    广告主的投放范围相对来说扩大很多倍

    缺点在于相关性不是很精准

    例如下方的辣眼睛广告,其实是今日头条广告商的投放

    由于知乎部署了今日头条的广告联盟代码

    于是出现了和知乎用户调性不符的广告

    实战操作 例如以头条上常见的茅台镇酒为案例

    选择渠道 今日头条

    准备素材 视频 图片 文案 不同设计的着陆页 etc

    部署分析工具 百度分析 分析用户的ip 地域 手机系统 停留时间 转化率 etc, 部署头条代码

    评估结果 利用百度分析分析结果

    优化结果 根据用户的画像 例如茅台酒消费人群的地域特征 年龄特征 头条提供的数据画像

    以及素材 文案组成排列组合 来分析什么样的素材 针对什么样的人群有着最好的转化 etc

    扩大投放

    着陆页部署头条代码,头条会根据机器学习进一步获得更广泛的受众

    这时候就可以扩大投放并重复优化结果的动作了

    end

  9. 根据用户爱用的 搜索引擎和搜索内容推荐 比如说知乎

  10. 互联网广告投放解决了这四个问题,基本就做足了从事这一行业的所有准备!本篇文章将从解决互联网广告投放的四个核心问题,来为大家系统讲解互联网广告投放、运营,以及我们所需要关注的所有注意事项以及工作细节!

    一、互联网广告投放思维体系

    互联网广告投放逻辑的本质就三点:渠道、流量池、产品/服务。从渠道获取免费或者付费的流量,将这些流量汇聚到流量池中,最后再通过流量池慢慢的将流量转化到产品/服务。用户的增加的指标为转化率(注册用户量/吸引的用户量),销售额增加的转化率为ROI(Return Of Invest)。

    推广营销最主要的三要素是:用户、场景以及渠道。每个渠道上聚集的人的用户画像是怎样的?在这个渠道下的人群他们使用的场景是是怎样的?这三者必须透彻的思考清楚,对我们之后的文案撰写以及推广形式都十分重要。

    最后再梳理一遍,推广运营的基本工作思路分为如下五个步骤:

    基本理论掌握之后,接下来就是按照基本工作思路进行一步步的拆解。

    二、确定用户画像

    找到合适推广入口的关键从来都不是流量大、用户活跃度高等以外部引流平台为指标的方式,最重要的是:精准的定义我们的用户!

    确定如下图所示的用户画像,大概3组。

    建立用户画像有以下的三种不同的情况:

    · 通过现有产品数据,对典型用户进行梳理以及总结。
    · 通过大量用户调研、用户访谈来了解我们的用户是怎样的。通过自身公司or第三方公司都可以去做。
    · 如果没有用户,要小范围的进行推论,然后再通过实验去看结论,不断试错,确定沃恩的用户的画像是怎样的。

    、确定推广方式

    建立好我们产品的用户画像之后,我们还需要对我们的推广目标做一个前期的梳理。

    我们这一次的推广最终目的是什么?

    · 如果仅仅为尝试性推广,选择的渠道一定要少,微博、微信等,都可以进行尝试。
    · 数据拉升型推广,重点在于立体,可以选择多个渠道,如网盟、搜索类等渠道都可以进行考虑。
    · 社会热点事件性推广,与热点强关联,重点在于快,评估现在已有资源,以能够快速铺开为目标,看效果再决定是否开通新的渠道。效果好,迅速联系其他渠道进行进一步的推广。

    渠道的选择千万不要人云亦云,大家都说百度推广有效果,就一窝蜂地跑到百度去做推广,一定要找到适合我们用户进行推广的平台。在确定推广方式上我们要考虑的有以下几个问题:

    · 在这个渠道中存在的内容会激起用户购买我们产品的需求。
    · 在这个渠道大家都在做什么事,用户也希望要去做什么事情,要做的事情正好与我的产品重合。
    · 存在大量我们产品需求的用户,在这个渠道数量十分庞大。
    · 用户产生购买我们产品的需求,他们如何去寻找类似的产品与服务呢?

    提前确认渠道数据与触达用户的逻辑,渠道用户数的情况如何?访问量如何?主要覆盖的地域是怎样的?人群特征匹配度如何?过往获客成本是多少?选择推广渠道前把这5个问题反反复复想清楚!

    我们日常的用户行为的搜集也十分重要:混线下主题沙龙,加入行业群、合作群,泡行业垂直论坛,以用户视角去进行产品的搜集,持续的用户调研以及用户访谈

    在发现新的推广方式时,千万不要马上否定,新的推广方式十分重要,先一步发现新型推广的方式,会有巨大的价格差,公司也能通过巨大的价格差获取巨额的收益。并且在推广过程当中切记不要滥铺渠道,铺开100个渠道,远远不如将1个渠道彻底玩透,来的收益更大。

    千万不要给自己设限,线上线下都要去思考,不要认为互联网运营就仅仅只能关注于线上,线下也会有好多推广的好机会,我们同样要抓住!

    四、推广的前期准备

    推广的前期准备主要有两点,渠道的排期安排 + 素材准备及展现形式。优质的渠道都是稀缺的,一定要提前三到四周进行沟通。

    素材准备及展现形式:短文案以及banner位,优先关注的点是要转化!!着重刺激用户,引发用户的关注。长图文以及文章的推送,阅读体验是第一优先级,注重逻辑递进。这里推荐大家一本书《文案训练手册》。Landing page,引导路径最重要,重点促进用户进行相应的行为(注册、购买等)。

    五、推广营销工作方法

    转化流程是重中之重!一定要梳理清楚!

    · 根据场景设计转化路径。
    · 转化路径一定要单一!简短!可信!
    · 根据用户决策类型&决策成本,搭建转化场景。

    确定推广的转化流程之后,关于优化转化率提供3个思路:

    1、优化流量质量,更换更好的渠道。

    2、缩短转化流程,转化步骤尽量简短。最好不多于5步。

    3、针对转化率较低的环节进行相应的提升。

    转化率数据参考指标:

    1、详情页的转化率:1% – 4%

    2、微信点击的转化(二维码/阅读原文) 1% – 2.5%

    3、流量平台、广盟等 1% – 2.5%

    4、APP、下载转化率 1% – 1.5%

    六、营销推广的核心逻辑

    # 1、媒介资源购买占有型

    内容以及文案基本决定了一切效果。

    1、曝光量基本恒定,不会产生太大的变化。

    2、曝光量基本取决于:内容以及文案

    3、点击同样基本靠文案以及其他的推广物料。

    # 2、信息分发流量推广

    应用商店(Apple Store、豌豆荚等)的专题与专区
    SEM(付费购买广告位)位列搜索前几位
    平台(淘宝、京东)放到相应专题中

    缺乏渠道内部人脉资源,我们需要的推广策略是:

    拥有一定的渠道内部资源,推广逻辑如下。

    有3点我们值得注意:

    1、曝光量的成本基本是恒定的,信息内容优化程度取决于优化的效果。

    2、文案对点击的贡献十分之大,平台的推广力度以及策划能力也同样重要。

    3、转化率主要取决于流程的精简度、文案以及其他物料的准备。

    #3、传播型事件推广

    传播性事件有一定的运气成分,首先是策划与构思,如果在自有渠道得到了很好的效果,之后可以继续在熟悉的资源位进行二次推广。如果表现同样十分优异,再继续联系更大流量的渠道进行推广。推广逻辑如下:

    1、曝光量与点击需要靠策划能力以及一部分的运气。

    2、转化效果取决于逻辑、流程精简以及转化策略指定的能力。

    #4、效果类广告的推广

    百度SEM、广告联盟、广点通等

    效果类广告一定要先试水,再大范围投放,千万不要分分钟多少多少钱的砸进去。

    常见效果类广告投放方式:

    1、CPM(Cost Of Mile) 每千次曝光费用

    2、CPC(Cost Of Click)每次点击费用

    3、CPA(Cost Per Action)每次动作费用 – 安装/下载

    4、CPS(Cost Per Sales)每次售卖费用

    5、CPT(Cost Per Time)用户使用时间


    关注公众号:快乐肥肥水

    愿我们能共同成长!

    回复「互联网书籍」 领取互联网人必读的35本精品书籍

    回复「Excel」 领取互联网人必需的Excel技能学习视频

    回复「PPT」 领取1500+的PPT模板以及可商用的设计字体


    觉得有帮助的话,点个赞呗~

  11. 专业互联网广告投放代理商

  12. 这个就厉害了!

    76篇SEM广告投放干货教程,免费公开!!!

    从基础到进阶,力求覆盖SEM投放操作的每个方面。

    这个专题一共分为76讲,涉及的知识点如下:

    27sem.com/article/1296.

    熟读讲堂76篇,SEM玩法烂熟于心。

    干货汇总目录如下:(点击蓝字链接即可跳转阅读)

    一、基础知识

    1、专业名词解释

    25个SEM中常见的指标解读 | SEM知识第001讲

    11个SEM数据指标详解 | SEM知识第002讲

    2、推广模型

    搜索推广营销漏斗模型详解 | SEM知识第003讲

    AARRR营销模型详解 | SEM知识第004讲

    详解SEM中的二八法则 | SEM知识第005讲

    节省成本利器—长尾理论详解 | SEM知识第006讲

    营销活动中的归因模型详解 | SEM知识第007讲

    3、新账户搭建

    竞价开户流程详解 | SEM知识第008讲

    账户层级设置详解 | SEM知识第009讲

    推广计划层级设置详解 | SEM知识第010讲

    推广单元层级设置详解 | SEM知识第011讲

    关键词层级设置详解 | SEM知识第012讲

    创意层级设置详解 | SEM知识第013讲

    账户结构总览与合理形态 | SEM知识第014讲

    二、账户优化

    1、市场分析

    SEM投放中的受众分析 | SEM知识第015讲

    SEM投放中的竞争对手分析 | SEM知识第016讲

    2、关键词

    竞价展现位置详解 | SEM知识第017讲

    找不到展现的竞价广告怎么办? | SEM知识第018讲

    关键词分类详解 | SEM知识第019讲

    关键词拓展的基本方法 | SEM知识第020讲

    长尾词的拓展方法 | SEM知识第021讲

    关键词的匹配方式详解 | SEM知识第022讲

    初步了解关键词的质量度 | SEM知识第023讲

    质量度优化方法详解 | SEM知识第024讲

    否定关键词知识详解 | SEM知识第025讲

    搜索词知识详解 | SEM知识第026讲

    浅谈无效点击 | SEM知识第027讲

    竞价排名恶意点击的防范方法 | SEM知识第028讲

    3、创意

    详解创意中的URL | SEM知识第029讲

    创意通配符与飘红详解 | SEM知识第030讲

    创意撰写技巧详解 | SEM知识大讲堂031期

    动态创意详解 | SEM知识大讲堂032期

    百度竞价闪投样式详解 | SEM知识讲堂033期

    创意A/B测试详解 | SEM知识讲堂034期

    4、着陆页

    网站分析数据指标详解 | SEM知识讲堂035期

    网站跳出率详解 | SEM知识讲堂036期

    着陆页测试详解 | SEM知识讲堂037期

    着陆页用户体验详解 | SEM知识讲堂038期

    着陆页用户体验详解 | SEM知识讲堂039期

    5、用户跟踪

    广告追踪设置方法详解 | SEM知识讲堂040期

    URL标记追踪设置方法详解 | SEM知识讲堂041期

    6、数据分析

    数据分析思维详解 | SEM知识讲堂042期

    数据分析方法详解(30页PPT可下载) | SEM知识讲堂043期

    数据分析四象限法详解 | SEM知识讲堂044期

    数据分析案例详解之一 | SEM知识讲堂045期

    数据分析案例详解之二(每日对比分析) | SEM知识讲堂046期

    数据分析案例详解之三 | SEM知识讲堂047期

    SEM数据分析报表实战详解 | SEM知识讲堂048期

    百度统计产品概况介绍 | SEM知识讲堂049期

    百度统计数据报告解读 | SEM知识讲堂050期

    利用百度统计评估不同渠道投放效果详解 | SEM知识讲堂051期

    百度统计直接汇总第三方咨询工具咨询数据详解 | SEM知识讲堂052期

    百度统计实时访客功能详解 | SEM知识讲堂053期

    百度统计受访页面设置详解 | 知识讲堂054期

    百度统计常见疑难解答-数据矛盾篇 | 知识讲堂055期

    百度统计常见疑难解答-数据准确篇 | 知识讲堂056期

    百度统计常见疑难解答-数据缺失篇 | 知识讲堂057期

    商桥访客分析实例分享 | 知识讲堂058期

    竞价人员必备的Excel函数详解 | 知识讲堂059期

    详解Excel数据透视表的应用 | SEM知识讲堂060期(含动画教程)

    7、策略调整

    SEM效果评估方法详解 | SEM知识讲堂061期

    一张图排查消费异常原因 | SEM知识讲堂062期

    网站流量异常波动原因详解 | SEM知识讲堂063期

    转化效果异常原因详解 | SEM知识讲堂064期

    五招杜绝垃圾流量详解 | SEM知识讲堂065期

    SEM中鲜为人知的流量黑洞 | SEM知识讲堂066期

    连续两个月大幅降低推广成本的心得分享 | SEM知识讲堂067期

    降低成本需避开的四个误区 | SEM知识讲堂068期

    有点击没转化怎么办? | SEM知识讲堂069期

    短时间降低转化成本的杀手锏 | SEM知识讲堂070期

    3大方向提升SEM转化率 | SEM知识讲堂071期

    浅谈8个SEM差异化投放策略 | SEM知识讲堂072期

    案例:降低转化成本的对策解读 | SEM知识讲堂073期

    中小竞价账户的游击战思维 | SEM知识讲堂074期

    站在市场角度解决SEM投放策略 | SEM知识讲堂075期

    聊了太多技巧,今天来聊聊SEM思维 | SEM知识讲堂076期

  13. 作为一个在甲乙两方都工作过的搬砖者,告诉你:互联网广告投放,最重要、最基础的一定是ROI(投入产出比)。

    各种名词CPM/CPT/CPC/CPS,听起来貌似很专业(zhuangbi)的样子,其实就是支付的结算方式而已。

    结算方式就是按照哪一种标准,甲方把钱给到乙方媒介平台。主要用来衡量广告成本。

    若是广告在平台上挂一天,按天数结算,就是CPT;若是按照有多少个用户看到这个广告,按曝光展示量结算,就是CPM;若是按照有多少用户点击了这个广告,按点击量结算,就是CPC;若是按照有多少用户下单购买,按实际订单数结算,就是CPS。

    结算方式不重要,了解这些词用10分钟就最多了。

    那广告投放,真正重要的是什么?对甲方来说,是你花了公司1块钱的广告预算,能给公司带来多少收益。对乙方媒介平台来说,是他们流量的利用率。

    再抽象一点,它指甲乙双方各自的资源利用效率

    甲方,一般称广告主,他拥有的资源是广告预算,想获得的短期收益是产品的销售额,长期收益是品牌建设和用户认知度、美誉度。所以,短期的投入产出比=销售额/广告费,这代表单位广告成本带来的现时收益。长期的投入产出比=用户认知度(品牌美誉度)的增加/广告费,这代表单位广告成本带来的未来收益。

    但是,销售额很容易获得具体的数字,用户认知度和品牌美誉度又如何用数字来定量度量呢?这个确实无法精准地、直接地得到数字,但有一些间接方法。对于快消公司来说,他们自有一套度量品牌认知度的方法,通过计算’Brand Awareness”和“Unaided Brand Awareness”,来衡量品牌的认知程度。这两个指标也是市场部工作人员的核心KPI之一。

    对于乙方媒介平台来说,他们的投入产出比,就是流量的利用率,即单位流量产生的收益。

    这也是竞价广告被开发和使用的主要原因。

    所以互联网广告投放,万变不离其宗的,就是投入产出比。

    甲方需要为他所花的每一分广告预算负责;乙方需要为他拥有的流量负责。

  14. 题主的问题直接吸引了5000多名关注者和75个回答,前者对于互联网广告的定义还有一些专用用词都做了很详细的讲解。这里将针对实战操作方面做补充,有助于工作中的推动和专业性。

    在广告投放活动中,一定要详细考虑【广告的可设置条件】。资质和素材审核通过后,可以开始添加campaign(广告活动),围绕广告提案的策划方案进行活动设置。主要包含基础设置、媒体设置、创意设置、定向设置,以及其他设置。如下图:

    • 基础设置:日期时间、出价设置、投放速度、频次控制、预算控制
    • 媒体设置:尺寸、交易模式、广告位类型、屏次、页面广告位数量、媒体分类/频道、广告位、媒体URL、页面内容、广告可视度、AdX/SSP
    • 创意设置:创意和落地页设置、展示规则
    • 定向设置:地区定向、LBS定向、设备定向、天气定向、搜索人群定向、客户端定向、上网场景、网络类型、运营商定向、重定向、购买倾向、兴趣爱好、社会化属性
    • 其他设置:品牌保护、第三方监测、反作弊

    广告投放准备就绪之后,并不代表可以直接投放不用人工干预。对于每一波的广告投放,都应分多个阶段逐步放量,确保最终的投放结果。

    上述设置里提及的“尺寸”,在测试投放或者正式投放之前,都需要按常【用创意尺寸】制作创意素材。选择的标准一般是按优质广告位且量级较大的广告位尺寸。下面列举PC网页和APP的常见尺寸(由于不同APP上的信息流位置没有统一规范的尺寸标准,这里暂不列举)。

    1. PC网页

    1. APP

    接下来需要了解的是一些常用的维度和指标,这里说的维度和指标没有明确的界定标准。比如“停留时间”,在某个维度下,它可以表示一个指标,用于描述当前维度成员对应用户在广告网站/APP上的停留时间,但是它也可以作为一个维度存在,如分析用户在停留时间维度中的各个数值区间是怎么分布的,即停留0s至1s的用户有多少、1s至5s的用户有多少等。

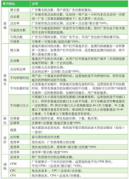
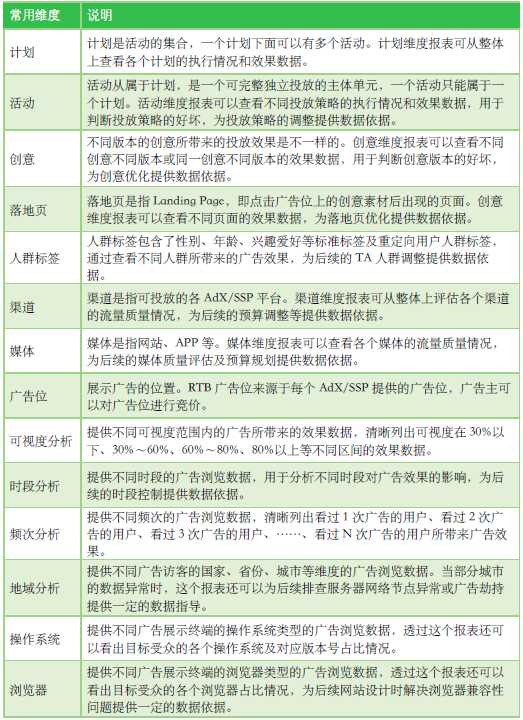
    【常用维度】

    【常用指标】

    了解以上的入门基础知识,在工作的推进中或多或少能有帮助,也算是能让大脑对广告的投放有个更有条理的全面认识。

  15. 曾经小打小闹的粗略的写了两个底层逻辑:增量和存量的逻辑,终于轮到自己来带运营的时候发现没有一个更详细的内容,说的更清楚一些别人是理解不了要怎么做,去做什么的。
    所以这篇文章的目的就是方便去培训,让做这一块的的人理解底层逻辑,然后有效的去做运营。

    本文基于一个公式进行运营。

    基础量:曝光的基数越大,可实现的转化的越大。
    公式:曝光量(变量X)*转化率(固定值Z)=转化量Y
    这个公式里的变量是曝光量,也就是讲提高X的值,在转化率Z固定的情况下最终的转化量Y会随着X的增加而增加。
    该公式作为增量市场运营的指导思想,所有的广告投放和引流都是在寻求最大流量的曝光(基于性价比)。

    公式:曝光量(固定值X)*转化率(变量Z)=转化量Y
    当曝光量X趋于一个定值的时候,最终的转化量Y是被转化率Z的值决定的,转化率Z越大,最终Y的值就越大,实际转化的用户的越多。
    该公式作为存量市场运营的指导思想,当选择了投放的媒体和运营的平台之后曝光量X趋于该媒体的用户总量,是一个固定值;此时想要提高转化量就要在转化率Z上下功夫提高Z的值来提升最终的Y的值。

    本文依据以上两个指导思想划分为两部分的运营策略来写作。

    第一部分:增量市场的运营。
    关于增量市场这个词语,我的理解就是从外部给自己引流就是引入增量,无论是是去投放app广告,公众号广告,抖音…或者是做知乎,做网站排名,都是把外部的流量引入到自己的产品,寻求转化,而非是把自己已有的流量(自己app的注册用户,公众号关注,客服好友等)进行深度运营转化,这些从外部引入过来的流量就叫做“增量”。

    增量市场的运营有两个点:
    一个叫做免费流量。
    这一块很多人的做法就是到精准流量平台去做内容,把自己包装成一个专家kol的意见引导者,去为自己的平台,产品引流。
    比较常见的是:知乎引流,三方平台内容分发,专业论坛做精华帖,置顶帖软植入广告,以及网站的seo,公众号互推等。
    免费流量的运营看人,看能不能及时跟上平台规则迅速圈粉,然后引导转化(每个平台都有自己的一套逻辑去执行,很难统一标准化,所以就不细说了,具体执行上请参考下文的存量运营,逻辑是一样的)。
    免费流量的缺点:见效时间长,运营结果不稳定(很可能浪费了资金和人力)。
    免费流量的优点:见效后持续时间长,引流效果更明显,相对付费流量来讲成本更低一些。

    2.付费流量。
    当自己的产品在市场上没有名气需要迅速铺开市场,当自己的产品是需要短平快的获客,基本都回去选择投放广告,做付费流量。
    付费流量的操作的核心是看运营目的(你是要羊毛量还是刷起来的量,又或者是真实自然量,每一种玩法都不尽相同),如果是为了持续经营,真实自然量才是重要的,如果只是为了KPI,那么刷量,羊毛量都ok的。

    我个人觉得既然都花钱了,那就去做真实量,要不然这点钱是为什么去花的?难不成真就是拿去打水漂的。(羊毛和刷量都是短期完成KPI的东西,p2p里当用户了解到你的量是这样的量,你产品的安全性就会受到质疑,真实用户是很难放心投入资金的,但是如果你台子是要跑路的那种,找羊毛量和刷量最合适不过,因为短期是可以迅速融资,拿钱跑路的,真实用户会纠结一段时间才考虑要不要投入进去,不符合你的短期卷钱跑路的目的的)
    做付费真实量,需要研究的几个核心数据:
    ①流量来源(在公众号里叫做粉丝来源):粉丝是从哪里来的?做公众号广告(偶尔做运营)这一块做的比较久,所以具体讲一下这一块,粉丝来源有几种真实的,一种是功能吸粉,比如查证通这个公众号是通过车主查询自己的违章等功能把车主聚拢起来的微信服务号,这个用户量自然是真实的,因为身为车主查询违章是自己的需求,一种是生活场景的公众号,比如你使用的某种服务是需要关注他们公众号的,你就不得不关注,它的粉丝来源也是靠谱的,真实的。
    粉丝来源帮助判断两个东西:一个是要投放的媒体它的流量是否是真实量,一个是判断真实的量有多少。
    当这个媒体在解决用户需求上是高频的(比如查证通这个账号的车主查违章,订餐,收发快递)那么它的体量大一些是比较正常的,如果说是解决需求是低频的,比如订阅号靠内容做起来的,它的体量太大,中间可能就是有问题的。

    ②看平均增长量。
    为什么要去看增长?公众号的后台有一个数据,增长率,每天天增长用户,月增长率,这个数据远比一些app给的数据靠谱(因为app更多少媒体自身在操作,公众号后台是微信团队做的,数据很难被改动)去看增长,是要记下来用来判断是否考虑做复投(多订几期广告,每个档期选择不同的时间段去再次投放)。
    比如查证通没有做活动的每天粉丝增长量近3w,一个月下来就是近100w,仅仅增量就远比大部分公众号的粉丝体量大。
    如果在查证通订了三个档期,第一期三月份发,600w粉丝;第二期六月份发,就是推给600w基础粉丝+3个月来的300w增长粉丝=900万粉丝;下一期9月份发,就是推给1200w粉丝了,这个档期里除了进一步激活原有的存量,还会触达到新关注的用户增量。
    (看没有做活动的均增长量比看活动增长量靠谱,活动不常做嘛,所以时间上允许的话,尽可能把档期拉的长一点,中间媒体做了活动,自己的广告就能触及到更多的用户。)
    公众号这一块还有一个判断真实量的数据是阅读,平均趋到当前粉丝量的5%到15%的阅读量都是比较真实的。

    附赠一个简短的QA:
    ①为什么投广告的很多愿意投放服务号而不是订阅号?
    因为订阅号存在刷量,量没有服务号体量更真实,底层原因是服务号是解决用户需求的,大都是通过功能增粉;另外一个原因是服务号是和我们微信上的联系人在同一个界面带消息提醒的,用户强迫症为了消除服务号头像上的数字,都会点进去,这意味着服务号的打开率远比订阅号高(可以想一下,你服务号有几个没有打开消除那个头像上的数字提醒的,订阅号有多少还是是几十条甚至几百条未读的小红点,我个人微信上服务号几乎是必然打开消除提醒的,订阅号被折叠起来比较无所谓的)。
    结论就是服务号的实际打开率高于订阅号,这意味着你的广告能够触达的用户更多,每一次打开都不可避免的看到推送内容的标题和头条封面,根据漏斗性原理打开的人越多,可以提供转化的基数就越大,最后实现转化的人就越多。

    2.为什么还会有人投放订阅号?
    因为订阅号在这个公式里扮演了提高转化率Z的角色,和服务号阅读量相近的情况下,如果订阅号的kol的背书能力够强,订阅号转化率Z的值是高于服务号的转化率Z的值的。但是在事实上现在的订阅号很多无法追朔粉丝的具体来源,刷粉,刷量很严重,真正有量的账号报价也是更高的。
    另外矩阵号是否要投?一定要分析一下他的粉丝来源,如果粉丝重合度高,定位相近,那基本就是在花冤枉钱投放了。
    所谓市场,必然是贵有贵的道理,便宜有便宜的原因。

    以上就是增量市场的问题,基于指导公式,在预算一定的条件下要选择曝光量更真实,更大的媒体去投放,人力有限的情况下选择用户量更大的平台去做运营。

    第二部分:存量市场的运营(追求精细化运营)。
    曝光量(固定值X)*转化率(变量Z)=转化量Y。
    选定运营平台,那么运营平台的体量就是自己的曝光量的固定值(比如做微信公众号,微信的十亿用户就是天花板);选择了要投放的媒体,那么该媒体的用户量总数就是封顶的天花板(比如选择了投放查证通这个账号,查证通900万的粉丝量就是天花板了)。
    存量市场的运营就是怎么尽可能把这个媒体账号,媒体平台的用户极尽可能的转化成自己产品或者是平台的用户。

    因为在公众号领域比较久一些,就用这个来举例。

    1.公众号的打开率优化。
    打开率=打开文章的人数(近似于头条文章阅读量)/粉丝总量。
    影响打开率的有两个关键因素:标题+封面图。(第一部分的QA回答了服务号平均打开率高于订阅号的原因的)
    用户没有进入公众号对话框(聊天界面)之前:
    服务号是比较醒目的消息提醒+头条推文的标题。
    订阅号是头条标题+头条封面图。
    公众号的粉丝100w,标题好一些,打开率到30%,就有30w人会感兴趣打开;标题差一些,10%的打开率,就只有10w人打开了;按照漏斗形原理,用户到最终转化是不断损失的,所以文章的打开率越高,可以进行引导转化的用户基数就越大,后续环节的转化率一致,那么打开率越高,最终转化得到的用户就越多。
    公众号的打开率优化的要求一定是做一个标题党。

    2.公众号的阅读量率优化。
    阅读人数/公众号打开人数=阅读率
    (很多人都觉得阅读量/粉丝量=阅读率,实际上很多人是根本都不带打开公众号的僵尸粉,死粉,只是这个量无法落实统计下去,所以忽视掉了打开率这一过度阶段,但是在服务号里打开率近乎100%,因为用户几乎都有消除消息提醒的强迫症,订阅号没有头像上角标的数字化消息提醒,打开率会比服务号低很多,封面图是提升阅读率很关键的一个因素)

    通过标题优化提升了公众号的打开率,提升了进入公众号的用户基数,接下来要做的就是提升实际打开文章阅读的阅读用户数(即提升阅读量)
    封面图的重要性就凸显出来了:用户因为标题而打开公众号,但是给到用户更大信息刺激和视觉刺激的是头条的封面图。
    封面图做的好,用户点进公众号就会打开文章;封面图做的不好,点进来看一眼可能就会退出公众号,不会点进去阅读了。(服务号和信息流的订阅号的路径是相同的:服务号进入公众号后才能打开阅读,订阅号需要先打开折叠页后再阅读,都是需要两步进入阅读;没有改版的订阅号需要三步才可以进入阅读)
    封面图的优化也是很有必要的一件事。
    标题+封面图的优化,决定了你的文案实际能进行引导转化的用户基数有多少。

    3.阅读完成率。
    不知道微信什么时候会把这个阅读完成率弄到公众号的数据里,据我所知阅读完成率有两个计算方法:
    一个是阅读完成人数(读完全文的)/阅读量(打开文章的人数)=阅读完成率;
    一个是平均阅读一篇文章的百分比作为阅读完成率(这个比较复杂就不细说了,第一个阅读完成率是比较使用的,因为大部分的广告最终的转化链接都是放在文末的,所以这个数据重要吗?)
    这里要讲的就是文章结构的重要性,内容结构紧凑,不断增加内容的可读性,给用户施加刺激让用户坚持读完全文进行诱导转化。
    想办法体提高阅读完成率,增加看完文章的人,到达转化环节的人越多,可以被转化的人就越多。
    比如缩短文章篇幅,施加可读性,像美剧,像网络小说一样的紧凑感,阅读完成率就可以提上来了。(有一个计算阅读完成率的猜想,感兴趣的可以一起讨论,微信:17678319606)

    类比一下在做投放的广告文案有一个共通结构:一篇文章分为三个部分。
    第一部分是可读性,通常是用故事或者具有代入感的生活场景,蜂蜜广告的人物故事,电商产品文案的生活问题如何用产品解决还有前段时间p2p都在用的存多少钱变身富豪的故事,都是在文章开头施加可读性吸引用户把文章读下去,从而引导读者进行下一步的操作。

    第二部分和第三部分可以互换,主要就是消除用户顾虑部分(质保,专家背书,国家备案)和转化环节(扫码购买,转化注册链接)。
    消除用户顾虑环节没什么好讲的,就是不断的堆有信服性的信息就就好了,需要优化的就是如何占据更短的篇幅,增加更高的信服度。(有的文案直接放营业执照的)
    其实你反过来想,既然这个账号让你投放,或多或少已经被施加了账号背书的成分在里边了,不是需要用户往外投钱的这种随便提一下就ok的,比如蜂蜜广告里就没怎么多写资质的东西,因为产品没那么敏感。

    真正需要优化的是转化环节,这才是决定性的东西。
    今年过来在投放广告的文案在转化的环节里都有什么?除了购买链接,注册链接是不变的,几乎都开始增加了客服微信和公众号的二维码。
    为什么要加这个?因为加了好友,关注了公众号就相当于把这群人圈养在自己的地盘,通过客服微信做朋友圈营销,通过公众号做推文刺激用户,只要用户还停留在我的微信好友,还关注我的公众号,总有一天,总有一个信息点会刺激到用户付费。
    讲完这个逻辑后要说的是用户转化行为的难易程度。
    就用户行为成本来讲:让用户花钱的行为难度>用户注册的行为难度>用户关注(加好友)的行为难度。所以p2p理财的获客陈本>教育用户和电商客户成本>只需要加好友关注公众号的成本,由于朋友圈和公众号可以对用户进行多次营销和转化,所以自建流量池引导用户加好友和关注公众号成为投放广告的新策略。
    转化环节除了逻辑上的改变还有文案的改变:给用户免费领的感觉总比付费才能得到更容易获客。(用户都是喜欢占便宜的,比如金融理财的免息券,京东卡,话费)
    再说为什么要投放服务号:
    服务号基本都开通了微信支付,这意味着什么?可以在文章文字,图片里加入超链接,直接点击图片进入转化链接,不必点击阅读原文引导。(我只是提出这个猜想哈)
    订阅号大部分是个人号,无法开通微信支付,就没办法实现图片直接跳转,必须点击阅读原文进行购买转化。

    预感一下未来的投放策略会侧重具有支付能力的账号(缩短了转化路径,之前需要读完全文最后点击阅读原文,现在可以在公众号文章里点击图片就跳转了)+客服微信(或者公众号二维码,微信加好友5000上限,公众号没有限制)。

    总结一下就是:
    文章要是标题党+封面党,内容要是三段式(故事或者场景+转化+消除顾虑)。
    把整个投放的转化细分为几个顺序性的转化环节,比如打开率,阅读率,转化率的递进关系,然后去优化细节提升转化率。
    那么存量优化里基于 曝光量X*转化率Z=转化量Y 这个公式里得到提高的就是转化率Z。

    增量环节里做好了曝光量X的优化,加上存量运营的转化率Z的优化,Y的量得到提高就是一个必然的结果了。

    看懂了吗?最后推荐一本书(美)约瑟夫•休格曼写的《文案训练手册》,写的还不错,道理和这篇文章是相同的,基于漏斗形原理:
    每一个环节都是存在用户损失的,你想要转化一个用户,就要有100个用户的曝光。(所以在投放时要选择体量更大的媒体)
    每多一个环节就多出来一个损失用户的环节,所以这是要优化文案细节的基础。(阅读完成率重要性以及篇幅要控制起来的必要性)

    回复关键词“文案训练手册”领取电子书阅读成长。

  16. 可以先了解广告行业中的一些名词和工具。

    广告投放

    PPC:(Pay-per-Click)是根据点击广告或者电子邮件信息的用户数量来付费的定价模式。

    PPS:(Pay-per-Sale)根据网络广告所产生的直接销售数量而付费的定价模式 。

    PPL:(Pay-per-Lead)根据每次通过网络广告产生的引导付费的定价模式。例如,广告客户为访问者点击广告完成了在线表单而向广告服务商付费。

    CPC: (Cost Per Click)最常见的一种广告形式,按每次点击付费的广告。

    CPM: (Cost Per Mille)千人成本,广告投放过程中,每1000人看到你的广告需要支付的费用。

    CPA:(Cost Per Action)每行动成本,指投放按广告实际效果,即按回应的有效问卷或定单来计费,而不限广告投放量。

    CPR:(Cost Per Response)每回应成本,以浏览者的每一个回应计费。

    CPP:(Cost Per Purchase)每购买成本,广告主为规避广告费用风险,只有在网络用户点击旗帜广告并进行在线交易后,才按销售笔 数付给广告站点费用。

    广告渠道

    SEM:Search Engine Marketing的缩写,意即搜索引擎营销。

    SEO:SearchEngineOptimization,搜索引擎优化。

    EDM:Electronic Direct Marketing的缩写,就是电子邮件营销。

    AdWords:Google的关键词竞价广告。

    Banner:横幅广告。

    Button:图标广告。

    PR推广:公关类文章推广。

    Adertorial:软文广告的一种,即付费文章,故意设计成像一篇普通的文章。

    Banner Ad:(横幅广告)网页顶部、底部或者侧边的广告展示位置。

    DSP展示广告:是Demand-Side Platform的缩写,即需求方平台。

    POP:Point Of Purchase,意为“卖点广告”,又名“店头陈设”。如吊牌、海报、小贴纸、纸货架、展示架、纸堆头、大招牌、实物模型、旗帜等等,都属于的范围。

    广告效果指标

    DAU: (Daily active user),日活跃用户数量。

    MAU: (Month active user),月活跃用户量。

    ROI: (Return on Investment)投资收益率,即净利润除以投资额。

    ARPU: (Average Revenue Per User)即每用户平均收入,衡量公司业务收入的指标。

    CR:(Conversion Rate)是指访问某一网站访客中,转化的访客占全部访客的比例。

    二跳率:网站页面展开后,用户在页面上产生的首次点击被称为“二跳”,二跳的次数即为”二跳量”,二跳量与浏览量的比值称为页面的二跳率。

    重复购买率:指消费者在网站中的重复购买次数。

    Repeat visitor:重复访问者,在一定时期内不止一次访问一个网站的独立用户。

    Return visits:重复访问数量,用户在一定时期内回到网站的平均次数。

    流量相关名词

    Traffic:访问量,来到一个网站的全部访问和/或访问者的数量。

    UV:(Unique Vister)独立访客,唯一身份访问网站的数字。

    PV:page view,即网站被浏览的总次数。

    IP:即internet protocol,指独立IP数,一天内相同IP地址只被计算一次。

    PR值:全称为Pagerank(网页级别),是用于评测一个网页“重要性”的一种方法。

    Click:(点击量/点击次数)用户点击广告的次数,评估广告效果的指标之一。

    Click Rate:(点击率/点进率)即Click through-Rate;即网络广告被点击的次数与访问次数的比例,即clicks/impressions.如果这个页面被访问了100次,而页面上的广告也被点击了20次,那么CTR为20%,CTR是评估广告效果的指标之一。

    跳出率:(Bounce Rate)跳出率是指浏览了一个页面就离开的用户占一组页面或一个页面访问次数的百分比。

    人均访问页面:PV总和除以IP=人均访问页面。人均访问页面>=10个,才算优质用户。

    Reach:送达,有两个方面的含义:(1)在报告期内访问网站的独立用户,以某类用户占全部人口的百分比表示;(2)对于一个给定的广告所传递到的总的独立用户数量。

    互联网术语

    KOL:(Key Opinion Leader)关键意见领袖。 微博、微信有话语权的人。这些人在一些行业可能是专业的,或者非常有经验的,所以他们的话通常都能够让他的粉丝信服。

    UGC:(User Generated Content),也就是用户生成内容的意思。

    PGC:(Professional Generated Content),专家创造内容,名人创造的内容。

    UED:(user experience design)用户体验设计。

    UED的本意是用户体验设计,即呈现在用户眼前的页面。

    LBS:基于位置的服务,在地理信息系统平台的支持下,为用户提供相应服务的一种增值业务。

    SNS:(Social NetworkingServices)指个人之间的关系网络,即社交网站(SNS网站)国内流行的SNS有知乎、校内、开心网等。

    TMT:数字新媒体(Technology,Media,Telecom)产业。TMT是电信、媒体和科技三个英文单词的缩写的第一个字头,整合在一起。

    SPAM:搜索引擎营销中所说的SPAM是专门针对那些欺骗搜索引擎的信息。

    CMS:(Content Management System)内容管理系统,如果你想快速搭建一个像知乎一样的社区。

    另附:工作中必备高效工具

    • 记录、随记管理:印象笔记
    • APP数据查询工具:重量级
    • 广告效果监测平台:热云数据TrackingIO
    • H5工具:易企秀,兔展
    • 设计工具:Sketch /Figma
    • 排版工具:秀米、i排版
    • GIF动态图:soogif
    • 二维码生成器:草料
    • 活动发布:活动行
  17.   互联网广告的最广义目的,是流量,这也是它与传统广告行业的最大区别。绝大多数互联网公司的投放都是针对这一目的来做的,以下内容纯粹个人见解,每个人对这个东西的理解都不尽相同,简单客科技姑且说说我的粗浅认知。

      互联网广告投放从形式上来说分为线上投放和线下投放,从目的上来说分为获客和品牌。线上投放包括但不局限于PC端和移动端的一切软硬广,从网站banner到弹窗链接;线下投放就是一切实体化的广告,从公交地铁站的平广到电线杆上的小广告。

      获客这个概念比较笼统,不同的企业对获客的判定也不一样,大体上来说,是指注册用户;用户转化是个比较复杂的过程,可以分为:浏览广告,点击广告,留存网站,注册用户,付费行为,五步;每一步之间都有一定比例的损失,这也就是所谓的营销漏斗。品牌这块着实不太懂,一般都是PR部门在做,不多说。任何一个网站想要生存,都需要不断获客,而获客的来源就是流量。所以互联网广告大多是针对流量来做的,在保证流量的基础上尽可能的精准投放,不过也有先做精准,再放量的,看操盘水平了。这里的“精准”指的是:将最有吸引力的广告放到最有需求的人眼前,你给穆斯林看猪肉广告,看一辈子他也不会买。投放有各种各样的渠道,这也是一个渠道为王的市场,什么渠道好,怎么去选择搭配,则是市场运营的终极课题。初级的市场运营可以找到渠道并完成投放;中级的市场运营可以找到高性价比的渠道并完成投放;高级的市场运营可以操纵网站后端的一切数据(PV,UV,IP,注册量,ROI等等)。绝大多数人止步在初级到中级之间,很多总监的市场运营也只能做到中级,大家自行参考,渠道这个东西,够用就是好的。

      做渠道难免要跟各种乙方打交道,各种代理商、运营商和平台运营方,每个市场运营手里多少都会有一些渠道资源,如果连这个都没有,根本称不上是市场运营,充其量就是个人形步话机,在公司和乙方之间承担传话的任务,因为你投都没地方投,何谈筛选和搭配。如何跟乙方谈价,维护关系,交朋友,在市场运营里都是学问,这个纯粹看个人能力,不涉及任何理论知识。知道对方的底线在哪,保证不被坑,如果你认可这个渠道,完成任务的同时要给对方留利润空间。谈投放的时候,乙方大多都会拿出很酷炫的PPT,各种数据各种展示,市场份额用户量级,作为甲方,看的东西永远只有一个:ROI正常的互联网投放的考核标准就是ROI(投入产出比),也有一些很难考核ROI的行业是看获客成本,这也是为什么互联网投放多半都在线上的原因,线下投放是无法统计ROI或者获客成本的,线下投放更倾向于做品牌,又没有立竿见影的效果,一般只有大公司或者比较富裕的公司会做。

      下面是互联网广告的一些常用名词解释:

      l CPM=cost per
    impression在网上广告,CPM取决于“印象”尺度,通常理解为一个人的眼睛在一段固定的时间内注视一个广告的次数。比如说一个广告
    横幅的单价是1元/CPM的话,意味着每一千个人次看到这个Ban-ner的话就收1元。

      l CPC=cost per click以每点击一次计费。

      l CPI=cost per install分为incent CPI和non-incent
    CPI;特别强调下CPI一定是要点击Click->下载Download->打开Open

      l CPA=Cost per action(例如微信类,需要注册这一action,订阅类等)

      l CPL(Cost Per Leads):以搜集潜在客户名单多少来收费;
    即每次通过特定链接,注册成功后付费的一个常见广告模式。这是我们通常称谓的引导注册,比如“亚洲交友” ,通常CPL也可以理解为订阅类的转化形式。

      l CPS(Cost Per
    Sales):以实际销售产品数量来换算广告刊登金额。即根据每个订单/每次交易来收费的方式。用户每成功达成一笔交易,网站主可获得佣金。

      l CTR = click/impression,平均0.5%~1.5%

      l CVR = install/click,平均1%~3% (也称CR,即转化率,需要在实践中摸索和积累,不应被固有印象所禁锢)CPR(Cost
    Per Response)
    每回应成本,以浏览者的每一个回应计费。这种广告计费充分体现了网络广告“及时反应、直接互动、准确记录”的特点,但是,这个显然是属于辅助销售的广告模式,对于那些实际只要亮出名字就已经有一半满足的品牌广告要求,大概所有的网站都会给予拒绝,因为得到广告费的机会
    比CPC还要渺茫。.

      l CPP(Cost Per Purchase) 每购买成本,广告主为规避广告费用风险,只有在网络用户点击旗帜广告并进行在线交易后,才按销售笔
    数付给广告站点费用。

      l RTB(RealTime
    Bidding)实时竞价,是一种利用第三方技术在数以百万计的网站上针对每一个用户展示行为进行评估以及出价的竞价技术。

      l DSP:Demand-Side Platform就是需求方平台。

      l SSP:Sell-Side Platform即供应方平台。

      关于RTB打个简单的比方,RTB就像果蔬买卖。以前由农民种植,然后直接拿到市场上卖给消费者。后来随着规模化生产和社会大分工的产生,专业化的农贸市场和超市开始出现。农贸市场的批发商们会根据农民果蔬的质量和分类来进货,然后卖给超市;而超市的市场部门又会根据调查到的消费者的喜好来选择合适的批发商。这里的农民是发布商或者媒体,农贸市场和批发商是SSP,超市是Ad
    Exchange,超市的市场部门是DSP,消费者是广告主。这个比喻基本体现了RTB的交易流程,但不涉及竞价过程。 这样你是否就比较清楚了呢?

      l Retention rate: 留存率,即下载应用和游戏后,有多少用户继续使用(广告主通常考量我们的次日留存)

      l eCPM: effective cost per
    mille指的就是每一千次展示可以获得的广告收入。所以有一些渠道是按eCPM来排列offer,即eCPM高的会比较多地被publisher所青睐,对于这种渠道,单价的提高是有较大帮助的。

      l Cap:配额,即对于有些预算有限的campaign,项目经理会分配cap。

      l Campaign:某个客户某个游戏在某个区域的宣传,投放单元,比如“MT安卓台湾”

      l IO (insertion
    order):合作意向书,下单,双方签了之后就可以开始跑campaign了,对IO因特别关注渠道关于停campaign和开campaign的条款,一般来说渠道需要48小时停campaign或者降价。

      l 渠道:提供流量的一方,主要包括,依照目前的优先级排列分别是——Publisher, 广告网络、网站

      如何更好地投放广告

      1.
    挑选产品&确定推广目标,当然如果是自己公司自营产品,需要对产品有深入的了解;产品推广的目标是在于获得更好的曝光量还是为了获得更多的客户?这些客户有什么特征,集中的区域?获得用户的速度是怎么样的?有些产品需要短期内获得大量用户,不论目的是为了给投资人看亦或是为了充到榜单的前列获取更多更好的自然流量
    etc;

      2. 确定流量源,准备在哪些平台上面投放广告,类似产品在这些流量源的历史表现怎么样?流量源能够回传哪些数据用于ROI的优化?可以根据自己的预算以及资金消耗速度还初步定一个流量源portfolio,然后在合作过程中逐步进行优化(或砍或增)。

    3. 物料制作(making creatives)[以及Landing
    Page设计]确定好流量源之后着手广告投放物料,根据流量源的要求来制作相应尺寸大小的图片;需要根据自身产品来Brainstorm很多angle进行测试,每一个Angle做一套图片,一个测试周期之后去除ROI表现明显差于其他的;同时根据不同的Angle设置一个有LP跳转的和没有LP跳转的,测试并挑选出ROI表现明显良好的;

      4.追踪,根据流量源的技术文档,尽量把能够回传的参数都拿到然后才能在后面进行进一步优化;对于一些合作方式为CPI,CPS,CPR,CPA之类的渠道没有明显必要传回这些参数;对于其他类型的比如CPC,CPM结算的流量源需要拿到更可能多的参数方便后续的优化工作。

    5. 上线反馈&测试&持续优化产品上线之后需要时刻跟进每个流量源的表现情况(品牌类广告忽略),排除质量(次日留存,七日留存,用户购买付费率等KPI)表现极差的;如果排除完了,尝试新的流量源;再不行就得思考是不是推广的产品自身的设计问题了。

      根据上一步传回的参数进行优化,每一个维度的数据都需要进行优化,产品在哪家运营商的用户中表现良好,在3G 4G Wifi那种情况下转化最好,在哪个地区哪个时间段的表现不理想,在哪个流量源的哪个下游表现很糟都是需要能够及时发现和进行处理的。

      6. 加量上一步整理出表现不差的,通过加价或者增加预算的方式拿到更多的相对优质的量;同时可以尝试着使用类似的组合去测试新的流量源;

  18. 随着媒体数字化进程的不断加快,广告的程序化购买也越来越被大众所熟知。

    关于互联网广告投放有哪些入门/基础知识,各位答主也都回答了很多。

    那我们在这边对互联网程序化广告的专业术语做一轮系统的科普吧。

    相信这也是许多入门互联网广告投放必备的基础知识。

    程序化广告常用术语词:

    1、RTB(Real Time Bidding,实时竞价):广告流量卖方通过程序化的方式将广告流量接入到广告交易平台ADX(Ad Exchange,广告交易平台)中,并设定底价,每当一个用户浏览媒体内容页时,其中有一个广告位需要展示广告,此时卖方将该广告曝光机会通过广告交易平台向各程序化买家DSP(Demand-Side Platform,需求方平台)发起竞价请求,各程序化买家根据对该广告曝光机会的评估背对背出价,广告交易平台收到各个程序化买家的出价后,进行比价,找出出价最高的买家,将出价最高的广告素材给到媒体进行展示,同时将竞价成功的结果返回给到胜出的程序化买家,整个过程都是通过程序化的方式在100毫秒内完成的。

    相关的常见词:公开竞价(Open Auction),Real-time bidding (RTB)、Open exchange、Open marketplace。

    (程序化购买广告流程示意图)

    2、ADX:(Ad Exchange,广告交易平台):上面在解释RTB这个词的时候已经提到了ADX,我们可以把ADX想象成股票交易市场就很容易能理解了。类似股票交易市场,卖方买方都到一个市场中进行交易。

    3、3、SSP(Supply-Side Platform,供应方平台):能够让媒体主也介入广告交易,从而使它们的库存广告可用。通过这一平台,媒体主希望他们的库存广告可以获得最高的有效每千次展示费用,而不必以低价销售出去。

    4、DSP(Demand-Side Platform,需求方平台):需求方平台允许广告客户和广告机构更方便地访问,以及更有效地购买广告库存。就是在RTB实时竞价环节中的程序化买家系统,用炒股软件来类比就很容易理解了,DSP是一个“程序化购买广告”的工具,广告主运用这个工具达成“精准”购买及投放广告并持续优化后续效果的目标。

    5、DMP(Data-Management Platform数据管理平台):能够帮助所有涉及广告库存购买和出售的各方管理其数据、更方便地使用第三方数据、增强他们对所有这些数据的理解、传回数据或将定制数据传入某一平台,以进行更好地定位。是把分散的多方数据进行整合纳入统一的技术平台,并对这些数据进行标准化和细分,让用户可以把这些细分结果推向现有的互动营销环境里。

    6、PDB(Programmatic Direct Buy,程序化直接购买):广告主传统采买包段的流量采用程序化的方式进行投放优化广告投放效率。常说的“保价保量”。

    相关的常见词:PDB(Programmatic Direct Buy)、Automated Guaranteed、Reserved Inventory、Fixed Price、One Seller – One Buyer、Programmatic guaranteed、Programmatic premium、Programmatic direct、Programmatic reserved。

    7、PD(Preferred Deals,优先交易):固定价,买方对流量具备优先筛选权。常说的“保价不保量”。拥有相关的常见词:Preferred deals(PD)、Private access、First right of refusal。

    8、PA(Private Auction,私有竞价):不是所有买家都能参与竞价,只有“VIP竞价俱乐部”才能参与,常说的“不保价不保量”。相关的常见词:Private marketplace、Private auction(PA)、Closed auction、Private access。

    (程序化购买广告不只有RTB)

    9、Demographics(人口统计特征):人口区隔的特征,典型的人口统计特征包括年龄、性别、地区、学历、职业和收入等。

    10、Cookie:电脑中记录用户在网络中的行为的文件;网站可通过Cookie来识别用户是否曾经访问过该网站。

    11、Frequency(接触频次):在一个阶段或者时间内广告传输给同一个浏览器的次数;站点需要使用COOKIE来管理广告频次;广告主可以通过限定这个次数来达到提高广告效果的目的。

    12、Targeting(定向):通过内容匹配、用户构成或者过滤传递最适宜的广告给用户。例如:地域定向、操作系统定向、媒体定向、点位定向、浏览器定向、时段定向等等。

    13、Target Audience(目标广告受众):Audience(广告受众),缩写TA, 大概的讲就是广告投放对象。

    14、Cookie Mapping:因不同网站域名下Cookie无法跨域名调用,每个域名只能存储使用本域名下的Cookie,所以需要一个“Cookie Mapping”的环节。形象一点说:就是张三在A网站的名字叫“李四”、在B网站的名字叫“王五”,CookieMapping的目的是让A网站同B网站交换一下关于张三的名片,这样A网站上的“李四”访问B网站的时候,B网站就知道自己B网站的“王五”回来了。

    15、Look Like:目标用户定向时,有的时候为了对潜在用户及增加投放量,根据种子用户的网络行为聚类分析类似的行为相似的网络行为的用户进行扩量,这种扩量的方式简称“Look Like”。

    16、API(Application Programming Interface,应用程序编程接口/应用程序界面):偏技术,技术接口的代名词。程序化广告很多时候需要通过技术接口的方式交换数据。是一些预先定义的程序代码。目的是提供应用程序与开发人员基于某软件或硬件的以访问一组例程的能力, 而又无需访问源码, 或理解内部工作机制的细节。

    广告度量相关专业名词

    1、PV(Pageview,浏览量):网站各网页被浏览的总次数。一个访客有可能创造十几个甚至更多的 Pageviews;是目前判断网站访问流量最常用的计算方式。网站在广告投放后,PV能一定程度反映广告曝光的效果。

    2、Impression(印象数):广告被展示的次数,用户每浏览一次网页同时页面中的广告位中的广告被展示一次,就是一个Impression;广告主希望10万人次看到广告,即10万次Impression。

    3、UV(独立访客):即Unique Visitor,访问网站或看到广告的一台电脑客户端为一个访客。24小时内相同的客户端只被计算一次。

    4、Click(点击次数):用户通过点击广告而访问广告主的网页,称点击一次;是评估广告效果的指标之一。

    5、CTR(Click Through Rate,点击率):广告被点击的次数与广告收视次数的比例,即Clicks/ Impressions;如果这个页面被访问了一万次,而页面上的广告被点击500次,那么CTR为5%;CTR是评估广告效果的指标之一。

    6、IP(Internet Protocol,独立IP数):24小时内相同IP地址之被计算一次。

    7、CPM(Cost Per Thousand Impression,千次印象成本):广告投放过程中,听到或者看到某广告的每一人平均分担到多少广告成本。通常理解为一个人的眼睛在一段固定的时间内注视一个广告的次数。

    8、CPC(Cost Per Click,单次点击成本):即每次点击的费用。根据广告被点击的次数收费,是网络中最常见的一种评估广告效果的指标之一。

    9、CPA(Cost Per Action):顾名思义按照行为(Action)作为指标来计费,这个行为可以是注册、咨询、放入购物车等。根据广告最终投放的效果即回应或者激活的数量收费,而不是广告的投放量。汽车行业常见CPL(Cost-per-Leads,收集试乘试驾销售线索)。

    9、CPS(Cost-Per-Sale,分成模式结算):以实际销售产品数量来计算广告费用,既分成模式结算。是网络营销外包服务理论,Customer(客户)Positioning(定位)Service(服务),决定了网络营销外包服务的质量和效果。

    10、CPT(cost per time,按时间付费):广告主选择广告位和投放时间,费用与广告点击量无关。传统采买常用CPD(Cost Per Day,按天结算)。

    11、CPV(cost per visit,每个访问Visit成本):即发布不收费,展示不收费,点击不收费,只是按照浏览指向网站的有意向客户数量收费的

    12、CPIV(每安装收费):比如以手机App为例,每一次安装,广告商就要付钱,而且只要这App一直装着,广告商也只付这一次钱,并且只管你装不装不管你看不看。

    13、CPDownLoad(每下载收费):下载就付费,不管是否安装,当然不同渠道的下载到激活转化率不同的。

    14、Landing Page(落地页):广告被点击后打开的页面俗称“落地页”

    15、Landing Rate:落地页PV数/广告点击Click数。主要用于分析点击效率。

    广告数据相关专有名词

    1、ROI(Return On Investment,投资回报率):企业广告投放成本与广告收益的比率。

    2、CPUV(Cost-Per-UV):每个UV的单价,CPUV单价更低意味着相同的预算能覆盖到更多的UV,这样广告效率更高。

    3、CR(Conversion Rate,转化率):是指访问某一网站访客中,转化的访客占全部访客的比例。

    4、二跳率:二跳率的概念是当网站页面展开后,用户在页面上产生的首次点击被称为“二跳”,二跳的次数即为“二跳量”。二跳量与浏览量的比值称为页面的二跳率。这是一个衡量外部流量质量的重要指标。

    5、跳出率:指用户只访问了入口页面(例如网站首页)就离开的访问量与所产生总访问量的百分比。

    6、退出率(exit rate):从该页退出的的页面访问数/进入该页的页面访问数= exit pv/pv(注意这里面的访问数和一般概念的visits是不一样的 其实是指pv,非visits。退出率是针对全部的访问页面不限于着陆页面(Landing Page),任何页面都有退出率。

    7、人均访问页面:PV的总和除以IP=人均访问页面。人均访问页面>=10个,才算优质用户。

    8、重复购买率:指消费者在投放渠道中的重复购买推广商品的次数,重复购买率越多,则反应出则一定程度反映投放的效果越好。

    9、客单价:完成一次投放计划,获得一个客户所需的费用。在商业中指每一个顾客平均购买商品的金额,也即是平均交易金额。

    相信了解到这些专有名词的含义,不管对于需要投放的广告主或是互联网广告的从业人员来讲,都是必要的。

  19. 广告投放这个话题其实很大。入门知识我觉得如果罗列,可以写本书了。所以,我从2部分回答这个问题:

    1.如何通过广告投放盈利(至少可以收回广告投放的成本)

    2.广告投放中需要关注的各项指标。

    如何通过广告投放盈利

    我们先从一个追女生的例子说起。

    我们从追女生来谈广告的套路。有一天你一见钟情的遇见一个女生。你内心很想和她在一起,但如果此刻你追随自己的内心去表白,你失败的几率更大,因为她不仅仅会被吓到,她可能还会发现旁边的男生都长的比你帅。正确的做法是,先吸引她的关注,然后要到她的联系方式。然后慢慢撩她,打动她。

    追女生是营销自己,和营销产品没区别。

    你的目标是提升客户终身价值,多赚些钱,来摊掉广告成本。但你上来用广告直接推销产品,如同第一次见面就表白。牢记目标,放长线钓大鱼。这个广告套路的核心就是构建一个漏斗。先吸引潜在客户,让他们关注你。用广告投放一些免费或者极低价格的试用产品活动,让潜在客户留下资料;然后营销打动用户,让他付费;最后,管理付费用户的忠诚度,或者构建RFM模型等,再次通过营销提升复购率。而复购率的提升才是你性价比最高的提升收益的方式。

    简单总结:广告投放的一个套路

    1.广告的着陆页上不要直接大幅宣传各类产品

    2.广告着陆页上投放一些面试体验等活动,吸引用户填写表单留下资料

    3.针对留下信息的用户再做后续营销。

    广告投放中需要关注的指标:

    1.需要关注的指标:CPA;成交率;CPO;平均客单价;平均年度购买次数;LTV;年度ROAS

    2.重要的指标:CPO;CPA;LTV

    3.最核心的指标:年度ROAS(即本年度广告成本收益率)

    下面放一个我做的广告投放的思维导图。

    【我已经整理了广告方面的8个干货思维导图的高清版,关注微信注公众号:2分钟营销,回复“广告投放”即可获取】

    8个干货思维导图分别是:通过广告盈利的思路;广告着陆页设计技巧;转化率提升300%的引导页设计技巧;绝杀:通过广告完成追加销售的技巧;通过广告刺激用户分享裂变的技巧;A/B测试保障广告效果;通过广告提高付费率和复购率的技巧;广告其他技巧锦集

  20. 知乎已经完成了广告精准投放了,我之前无聊搜索,java培训,考研。分半年时间,考研是最近才搜索的,立马就会换成考研机构的广告。厉害的不行。广告算法可是很复杂的。

发表回复