如何建立互联网运营知识体系? 爱开淘 七月 12, 2019 业务发展 20 评论 804 围观 在阅读完《从零开始做运营》之后,发现该书对此工作岗位的定义清晰,根据整书的内容,整理的全文的知识点脑图,希望未来在工作中可以以此为框架不断完善。希望看到此题目的童鞋都能提提建议,让这个知识体系更加完整。
评论 ( 20 )
森哥先来给大家谈第一个问题
如何建立一个知识体系。
互联网的普及,让我们可以轻易的获取到关于运营的各种知识。关于运营的课程、问答、公众号文章、书籍,每个人都看过太多,但是 提及运营或者是在工作中遇到了具体的问题时,仍旧没有办法用我们所看到的这些“道理”来解决我们的问题。以至于发出,“看过很多道理,却依旧不懂运营”这样的感叹。
总结下来,这些 现象是这样的:
出现这些现象的本质就是没有很好的进行“运营知识体系的管理”。
二、如何建立知识体系
找到中心:首先找到 运营这个体系的一个源头,它的中心是什么样的。
运营体系的中心是用户,如何成为用户?被第三方的营销活动吸引或者从渠道直接过来形成访问,这便是流量。如何持续活跃,被内容吸引。所以运营的工作围绕的基本就是三个KPI:内容、用户、流量。
分类:围绕着 “运营”展开分类,然后不断的分解,脑海里画出的图景可以是树状图,也可以是其他你喜欢的图表方式。记住他们。
以推广运营为例,不断的按照一些逻辑去细分,把整个大的中心往下去分解,建立一个树状图。
添枝散叶:有了树状图,那么继续往下分解,把这个主干关联的血肉全都丰富进去,即形成具体的方案
最后,微博搜索“森哥QD”,欢迎关注一波么么哒~~~
最重要的一点:方向要对,不然,再多的努力,都是徒劳。
简单说一下,我的运营框架,希望对各位有所裨益吧。
运营其实质,就是:内容+渠道
无论是你内容再如何优质,没有有效达到精准用户的用户渠道,都是扯淡。反之亦然。
内容是什么?
目前看来,就是:文章、视频、音频、图片、短视频。这五种形式。
文章:标题+标签+原创
视频:关键词标题+标签+简介+原创、搬运
图片:吸引力+分享+转化引流
短视频:有人物出现、无人物出现 PS+动画机运作 活动标签 平台规则
渠道解决的问题,是需求的问题,内容解决的问题,是信任的问题。
因此,这也就决定了,内容需要:多角度、多场景去做。
多角度:百度关键词都有了
多场景:人+事 人加亲近的人,加影响力的人
渠道:能够触达我们潜在用户群体的途径,可以理解为渠道。其本质,是首先,要让他们看到,然后,基于此的基础之上,产生互动,进而转化。
以区块链为例,可以影响区块链用户的群体的渠道有哪些?
人、事、物,大的分为三类:
人,也即是:KOL,主要包括:大V、网红
事,借助重大事件,做曝光,做活动营销。
物,营销手段、引流技巧、脚本。付费广告。
这三者中,用“人”来做,花钱,但是效果最快,也最容易展现。
用“事”来做,不花钱,但是,创意的成本难度极高,需要把握客户准确的那个点,很难。
用“物”来做,那就是处于中间地位,不花什么钱,效果也不差。付费广告单算。
在内容中:文章、图片是基础,在有一定的基础之后,就可以就可以配合“引流手段”去做推广,然后,在这个过程中,不断地优化我们的内容,无论是:品类上的完善,还是内容深度的增加。
渠道也是一样,再有一定流量的基础之上,逐步做,事件、活动营销,以至于KOL推广,这都是一个逐步递进的过程。
渠道的目的在于,引来流量,构建我们的流量池,就像养鱼一样,内容,就是我们的鱼饵。
再次汇总一下,运营就是通过:通过渠道引流,通过内容转化,构建自己流量池的过程。
其中,渠道应尽可能多元化,解决需求的问题,也即是精准流量。
内容,则必须解决,信任的问题。通过场景加角度。
如何真正把你的知识体系建立起来?
广泛收集「启发性知识」:知识体系是一张网,没有足够的知识点,是很难形成网状的。知识点需要不断验证,必须通过大量输入。相互之间才有连接和验证。
深度建立一个「知识框架」:先有知识点,后建立框架。如果你在同一个问题上遇到多个不同版本的解释,选择最简单实用的那一个。拼接的结构可以是简单并列,也可以按一定逻辑,其中的关系按具体知识点的不同来建立。
形成「知识体系」:在各种结构和知识点的基础上,形成一个巨大的城市。一定要结合自己的工作和生活,形成「输出」。
这个问题还是蛮大的,同样作为运营小白的我也是在各方汲取运营知识。我的方法还蛮好入手的:先找运营界的前辈,听听他们对运营的理解,然后查缺补漏,该上课上课,该听课听课,该看书看书。
我是在在行上找的小马鱼老师,然后就搜到了她的喜马拉雅音频课,其实最主要是被她的运营理念打动的,“理想的人生运营出来”这句话让我觉得很接地气,不管学什么,做什么工作,我们的目的就是为了把生活过得更好,达到自己的理想生活不是吗?然后我就果断买了音频课开始听,可以说是打开我运营的新视界吧,音频的内容我整理了脑图分享出来,希望对有需要的同学有个帮助,因为我觉得知识就是拿来用的,使用的过程是消化知识也是让知识给我们带来好运的过程。
森哥先来给大家谈第一个问题
如何建立一个知识体系。
互联网的普及,让我们可以轻易的获取到关于运营的各种知识。关于运营的课程、问答、公众号文章、书籍,每个人都看过太多,但是 提及运营或者是在工作中遇到了具体的问题时,仍旧没有办法用我们所看到的这些“道理”来解决我们的问题。以至于发出,“看过很多道理,却依旧不懂运营”这样的感叹。
总结下来,这些 现象是这样的:
出现这些现象的本质就是没有很好的进行“运营知识体系的管理”。
二、如何建立知识体系
找到中心:首先找到 运营这个体系的一个源头,它的中心是什么样的。
运营体系的中心是用户,如何成为用户?被第三方的营销活动吸引或者从渠道直接过来形成访问,这便是流量。如何持续活跃,被内容吸引。所以运营的工作围绕的基本就是三个KPI:内容、用户、流量。
分类:围绕着 “运营”展开分类,然后不断的分解,脑海里画出的图景可以是树状图,也可以是其他你喜欢的图表方式。记住他们。
以推广运营为例,不断的按照一些逻辑去细分,把整个大的中心往下去分解,建立一个树状图。
添枝散叶:有了树状图,那么继续往下分解,把这个主干关联的血肉全都丰富进去,即形成具体的方案
最后,微博搜索“森哥QD”,欢迎关注一波么么哒~~~
如果目标是落地赚钱不是装逼,互联网运营知识体系分7个板块——
市场、产品、渠道、转化、crm、品牌、管理
刚入行时,也向很多有梦想的小伙伴一样,看见很多大师,收藏了很多思维导图,觉得每个大师都好牛逼,but…遨游“知识海洋”或者刻意复杂的“知识海洋”之后,剩下的是如一地鸡毛的迷茫,到底获得了什么?不知道!到底如何运营?不知道!到底我未来会是怎样?不知道!
体系比作书架,知识比作书籍,建议各位才入行或转行的小伙伴少听啥专家的神体系,否则,最后发现书架换了一堆,书却没装几本!
美国营销学学者麦卡锡老人家,在1960年提出了着名的4P营销组合策略,在今天这个时代依然有用,即产品(Product)、价格(Price)、渠道(Place)和促销(Promotion),和人类不断进化一样,理论也在进化,我几年没变框架就是市场、产品、渠道、转化(即是“促销”的进化版)、crm、品牌、管理。
市场解决的是客户
谁是不看不买的路人,谁是只看不买的路人,谁是又看又买的客户,谁是又看又买还拉人买的大客户?如果自己创业,坚决不碰啥虚了吧唧的cpa、人气、阅读数、粉丝数,这年头啥数据不能刷,当然如果打工,老板天天不切实际要这要那,就要啥刷啥!
产品解决的是价值、定位
使用价值是啥?核心卖点是啥?核心差异点是啥?核心优势点是啥?溢价价值是啥?传播价值是啥?ps:回答好了上述问题,甚至是前三个问题定位基本就自然而然地发生了,如果没解决用户需求,不可能这样定位,如果和竞品没差异,也不会这样定位,如果自己资源做不到,也不会这样定位
渠道解决的是交互
潜在客户在哪里首次接触?在哪里持续关注?在哪里体验?在哪里购买?这块mark一下,如果打工重点积累下这个的资源、技能,随时准备单干,搁十年前就是传说中的,做销售的容易当老板,因为那时铺卖货渠道与各老板结下了关系,从卖可口可乐到卖百事可乐是很正常的事,现在是做营销运营容易当老板,逻辑也是掌握了渠道
转化解决的是不仅想买,还要立刻买
这年头,宁愿相信男人那张破嘴,也别相信用户说明天再买的承诺,君不见人脑每天接受8600万条信息,君不见对手每天逛我社群几十回,客户还能回来?我信你个鬼,糟老头子坏球得很!所以必须变着花让用户觉得便宜想买,还要变着花限时限量,大声疾呼“过了这个村,就没这个店了”
crm解决的是不仅让客户买,还要一直买,最好拉人来买
crm简单理解即客户管理,核心是老客户管理,精细化了也有潜在顾客追销的管理,不要一来就学学术派学者搞一套积分体系,一则开发成本极高,二则对争名夺利的贡献基本很差,唯一的好处就是年终汇报时结合“生命周期管理”概念做ppt装逼,真相是,某东N个业务积分体系计划都不了了之,看得出其中投产比?坦白地讲,这块核心要积累学习的就是裂变,如分销、任务宝、社群裂变、投票、拼团、砍价、集卡等等,因为让老客户一直买除了产品好以外,真实有效的方式暂时只有发优惠券,沉锚效应,始终感觉不花就亏了,而裂变的要义不是就是微信明令禁止的“诱导分享”
品牌解决的是占领心智,提高溢价
“品牌才是最大的流量池”,十分认同这句话。曾经4A咨询公司风靡流行,收甲方千八百万品牌方案,核心就干4件事,写一句广告,请一个明星,排一个片子,投一个央视,看似简单,其实颇为复杂,但咱们简单点理财品牌的最终目的,无非也就是让一句广告甚至一个词语深入心智,不断强化,恰似沃尔沃重复安全,脑白金重复送礼,霸王重复防脱发。ps,原本4A值得尊重是有道理的,只是被假大空的一群人玩坏了,忽悠起来一大堆牛逼概念,落地起来把写散文称为文案,把p海报称为创意,微博发个段子几个点赞称为社会化传播;
管理解决的是只会单干就干到死的问题
如何根据伙伴不同情况分配任务人尽其用,绕不开教练术,如何根据任务的节奏各司其职,绕不开甘特图。能干想干,授权干,给足资源,不定时跟踪;能干不想干,定目标,给激励,定期跟踪;想干不能干,定目标,教细节,定期跟踪;不想干不能干,定目标,教细节,随时跟踪或让请滚。季度任务或重大活动,往往涉及人、事较多,纷乱繁杂,需将先任务拆解为具体工作板块,定好负责人、起止时间、验收标准、由近即远规划,日日跟进,周周调整。
#$$$#点我头像,送《49条书上不能说的运营真相笔记》&免费参与我连载书《真相运营》内测
想看我其他低赞但落地的回答?诺~↓↓
如何从零开始学做互联网运营?市场营销专业的大学生应该具备哪些方面的能力?
一.概述(我理解的运营是什么)
(一).运营三问?是什么 为什么 怎么办
是什么? 连接产品与用户
为什么? 挖掘产品和用户价值
怎么办? 通过内容运营、活动运营、用户运营等手段来连接用户
(二).运营的道、法、术、器
道 本质层面 连接产品与用户
法 方法层面 通过内容运营、活动运营、用户运营来连接
术 实操层面 要做什么内容、要做什么活动、要怎么维护用户
器 工具层面 日常内容、日常活动、日常用户维护
二、以酷友社区为例,如何进行社区运营?
(一).接到一个线上社区,你会怎么思考?(策略)
1.调研:了解你的用户,你的产品为哪些用户服务,还有哪些用户正在使用你的产品?
(1)酷友社区的用户:既有年轻用户,也有中年用户
①.年轻用户 18-25岁(大神品牌) 喜欢玩机、拍照、积分商城;参与活动积极
②.中年用户 35-50岁(酷派、锋尚品牌) 喜欢娱乐、美文、问问题;偶尔参与活动
2.定位:你的产品和服务是干什么的,用户为什么使用你的产品或服务?
(1)酷友社区的定位:解决问题、交流娱乐(酷友的乐园)
①.解决问题:客服入驻、问题反馈机制(客服入驻、版主反馈)
②.交流娱乐:搭建内容、活动、用户运营体系
3.搭建运营框架:基于调研和定位,你要如何利用你的产品给这些用户服务,如何搭建社区运营体系?
(1)酷友社区的运营框架:用户运营体系、活动运营体系、内容运营体系,详情见(二)
(二).如何搭建用户运营体系、活动运营体系、内容运营体系?(主要方法和任务)
1.用户运营体系
(1)用户是什么?
是产品或者服务的价值来源,有了用户产品才有了生命。
(2)用户的分类?
线上用户、线下用户
(有很多种分类,我下文要将线上线下分开讲,故这样分类)
(3)用户运营的周期?
拉新 留存 促活 营收
(4)用户金字塔?
大家可以参考下面这篇文章《用户金字塔模型的应用:知乎案例分析》
http://www.woshipm.com/operate/428645.html
(此处引用人人都是产品经理社区专栏作者啊啊茹的文章,仅供学习参考)
(5)用户成长体系?
大家可以参考下面这篇文章《深度推荐|史上最完整用户成长体系设计分析,附6大案例》
http://www.woshipm.com/pd/424836.html
(此处引用人人都是产品经理社区专栏作者Jinkey的文章,仅供学习参考)
(6)用户运营体系如何搭建?
①.线上体系(酷友社区)
a.团队搭建
管理员 即社区运营人员
核心用户 超级版主、版主、组长、组内达人等
活跃用户 活动党、内容产出党
一般用户 使用频次一般的用户
潜在用户 偶尔冒泡的用户
b.激励制度
管理员 工资
核心用户 勋章 积分奖励 一系列优先权(精神+物质)
活跃用户 等级 积分奖励 (精神+物质)
一般用户 等级 活动奖励 (物质)
潜在用户 及时发现 及时奖励(物质)
②.线下体系(酷粉联盟)
a.团队搭建
依附于各地售后服务网点,运营团队管理同城站长制
依附于各大高校,运营团队管理校园神族族长制
b.激励制度
各城市站站长 积分奖励、实物奖励、优先体验权、发布会名额等
各大高校族长 积分奖励、实物奖励、优先体验权、发布会名额等
2.活动运营体系
(1)是什么?
活动的分类:线上活动、线下活动、线上线下结合的活动
(2)为什么?
拉新 留存 促活 营收 品牌曝光
(3)怎么办?(如何策划和执行一场活动? )
①策划思路
http://naotu.baidu.com/file/41ea0448639a8c7864f25d7106388fff?token=f6c0e7beb35f57a3
②执行案例
http://naotu.baidu.com/file/ef71288cbc27505ce5bb934afcd0341b?token=10943105ec08e8dd
③执行工具:《活动运营神器:一张表格管理活动进程及策划》
http://www.woshipm.com/operate/410766.html
(此处引用人人都是产品经理社区专栏作者盒盒儿的文章,仅供学习参考)
④其它案例
a.项目活动:某机型全生命周期活动
http://naotu.baidu.com/file/6ed4dea3173c67b31e8b06c5cfef93ec?token=372021088dfaab28
b.日常活动:社区线上线下活动类型
http://naotu.baidu.com/file/d01029cb4a31fa6a6fb108ede7ae7dac?token=f3f0226a7884b797
c.某次发布会活动具体安排
http://naotu.baidu.com/file/c952a4b2d2c5f58a8ca173743fdb04aa?token=bade11d4204ee737
d.某次线下活动具体安排
http://naotu.baidu.com/file/7571ff6932404c81f1e0db91b83742f7?token=4d1658ae2bfb604e
3.内容运营体系
(1)是什么?
内容运营是向用户传递产品或服务的价值的重要手段。
(2)为什么?
内容运营的作用:一方面满足用户对内容的需求,一方面实现产品或服务价值的传递。
(3)怎么办?
①什么样的内容是消费者喜欢的?
有颜、有用、有趣、有态度
②内容载体有哪些?
文字、图片、动图、短视频、视频
③内容矩阵如何搭建?
a.站内内容
b.微博
c.微信
④日常内容该如何规划?
a.栏目化:像电视台一样,有哪些栏目,几点播出。这样做的意义,第一提高工作效率,第二用户体验也会更好,也会培养用户的习惯。社区内容分为PGC和UGC
PGC
#酷小报# 针对所有用户,传播品牌
UGC
#玩机# 酷友日常出品,评测贴、玩机小技巧等等
#美文# 酷友日常出品,分享自己的日常生活
#资源# 好玩好用的APP推荐、壁纸等推荐
#酷拍# 酷友日常出品,拍照分享
#其它# 问题收集贴、活动贴等等
b.常规化
将这些栏目的具体内容进行月排期、周排期、天排期,具体什么时间要发什么内容。
4.社区文化与社区周边
(1)社区文化
①会文化:形容一个人写的文章或者拍的照片等等很棒、很厉害,我们就会在评论里说:大师会写、大师会拍、、、
②每月核心用户生日:每月初,我们都会发一个生日贴,为该月生日的核心用户送上生日祝福。
(2)社区周边
除了自有的3C、和3C配件,我们还定制过台历、口罩、搪瓷杯
①台历:正面是精选的酷友16年度拍的最佳的12张图,背面是12期酷友产出的拍照教程,结束页是社区管理员的卡通人物形象。
②口罩:酷友社区定制口罩,有一个酷友自己家生产的,没有管我们要钱。
③搪瓷杯:酷友社区定制版,Eason初期做活动时订做了一批。
④酷宝:酷派吉祥物,丑萌丑萌的。
(三).团队的搭建(人和业绩考核指标)
1.岗位需求
活动运营、用户运营、内容运营;
(这里只说了单纯的运营岗,当然你还要设计师和产品经理的配合)
2.能力要求
各岗位的能力要求
http://naotu.baidu.com/file/76db56d9416eb97669e4d0b9c22636fc?token=3453b0e84bd348c6
3.考核指标
以活动指标为例
http://naotu.baidu.com/file/ff6478002bff0e39085c0f91ba36de5b?token=6351dc179931f903
(四).学习资源(培训和提升)
人人都是产品经理
馒头商学院
鸟哥笔记
(五).感谢的人
感谢脱兔哥和米渣渣,校园神族时期让我第一次接触到了运营;
感谢一哥,第一次参加手机发布会、第一次参加同城新品体验会都是拜你所赐;
感谢社区团队的Eason、无良潇潇、烧鹅君、忧蓝夏眸、产品小昭、飞鸟翚翚、还有各位老板们;
以上属于大家的智慧结晶,我只是一个总结梳理;
感谢社区的那群可爱的用户们;
感谢文中提到的大牛们;
感谢以上,你们都是在我职业道路上的启蒙者和领路人,
你们都在我心里,谢谢你们。
有一次和我的老板聊天的时候,我向他提出了一个我的疑惑,作为一个员工是应该在我这个大的业务单元里,我是应该什么岗位技能都掌握,还是把一个技能练的最扎实,这也是我今天想和大家探讨的话题,运营构建系统的知识体系怎么切入?
面对不同的用户特点,单纯的去谈技能点,因为做不到具体事情具体分析,容易导致说的问题南辕北辙,那么我尽量说的都使用于所有行业,但是可能会有一种泛泛而谈的感觉,所以大家针对自己的职业可以在下方评论,我能回答的进行针对性回答,这样也做到了具体问题具体分析。
那么要想做好运营我认为需要以下几大能力,理解力、学习力、创新力、行动力。
理解力:
理解能力是指一个人对事物乃至对知识的理解的一种记忆能力。
理解,有三级水平:
低级水平的理解是指知觉水平的理解,就是能辨认和识别对象,并且能对对象命名,知道它“是什么”;
中级水平的理解是在知觉水平理解的基础上,对事物的本质与内在联系的揭露,主要表现为能够理解概念、原理和法则的内涵,知道它是“怎么样”;
高级水平的理解属于间接理解,是指在概念理解的基础上,进一步达到系统化和具体化,重新建立或者调整认知结构,达到知识的融会贯通,并使知识得到广泛的迁移,知道它是“为什么”。
学习力:
学习力不止是在工作中,在我们任何是是有明显的对比,同样在课堂学习,有的人学习每天都是特别认真,但是期末考试总是考的不怎么样。这和现在工作的时候状态是一样的,都是同样工作一天,别说工作后的八小时了,就同样的工作八小时差异也是极大,几年后发现有人已经晋升了,有的人仍然在原地。
想要提升自己的学习力,最重要的就是专注(不二心)、时间(压倒性投入别人8小时我16小时)、高手拜访(找比自己更有经验的人进行)。
创新力:
在长期的思维实践中,每个人都形成了自己所惯用的、格式化的思考 模型,当面临外界事物或现实问题的时候,我们能够不假思索地把它 们纳入特定的思维框架, 并沿着特定的思维路径对它们进行思考和处理。没有创新力按照固定格式就没有今天的淘宝、美团。
如何锻炼自己的创新能力,常用加减乘除法,如手机+照相机=美图手机,果冻+咖啡=胶囊咖啡,牛奶*早晚=早餐奶 舒睡奶 牛奶-脂肪=脱脂牛奶 等等,大家平时没事干,就用这个思路多想想不止是在商品管理上也一样,可以参考丰田TPS与华与华的创意生产模式。
行动力:
明确你做事的目的。很多时候我们制定的目标或者规划做的事情,并不是那么必要的。你感受不到要做的必要性,因此就会一直拖一直不行动了。所以当你决定要做一件事的时候,要先想想3个问题:
1、你为什么要做这件事?
2、你想通过完成这件事获得什么?
3、不完成这件事你会有什么遗憾?你会失去什么?
很多人迟迟不行动,原因是:
1、觉得自己还没准备充分,不敢去做;
2、给自己期望太高,不知道怎么去做到这么高的期望;
3、害怕失败,做不好,所以不做。
所以在清晰自己的目标的时候快熟行动,快熟迭代。
具备以上的基础能力,去构建运营体系才能够去快速打通自己的各个方面的方法论以点带面,才能真正的构建起来。做运营需要的是对市场的洞察,对客人的熟知,对产品的打磨,与渠道的合作,对价格体系的构建,对传播的规划和节奏等
那么我从以下四个方面全面说明运营的知识体系需要掌握的知识点。
1.明确了解客户/用户要什么?掌握客户要什么需要必须具备三个技能点:
1)趋势洞察
2)需求洞察
3)用户调研
推荐阅读《需求》《毛泽东选集》《冲突》
2.卖什么?我们必须具备以下俩个方面的技能
1)产品(概念、包装(设计、界面、交互)、组合、体验)
2)价格(售价、毛利、成本)
推荐阅读《营销管理》《竞争战略》《用户体验要素:以用户为中心的产品设计》
3.怎么卖?我们必须具备以下技能
1)渠道(陈列、展现、竞争)
2)促销(广告、公关、活动、客户关系管理)
推荐阅读《公共关系:职业与实践》《广告学》《整合营销传播》《社会心理学》
4.商业模式
1)怎么让周转率更快
2)怎么让利润更高
3)借更多的钱
推荐阅读雕爷《MBA教不了的创富课》,《透析盈利模式》
以上关于这四个方面就是我们需要构成体系需要掌握的点,以上的几本书只是我在读过的书里比较好的,但是只用把这些点全部串起来并且熟练运用才能真正的打通运营知识体系。
点个赞,好运常相伴。关注VX“杨三疯”,获取系统电子书。
由于工作性质,总要在网上浏览一些关于互联网运营的资料来参考学习,最近尤其频繁,没办法,上司逼得紧。

但我内心是反抗的,因为我觉得现在网上的段子、资料、文章实在是没什么营养,什么“从0到100万粉丝”“教你做一匹运营的黑马”“教你一招,坐拥百万粉丝帝国”等等诸如此类,一般来说,我看见这些文章帖子是要自动屏蔽的,其中标题夸大的成分太高,内容一般都水到十足。
写到这里我忽然想起一个老梗,说有三个人乘电梯,其中一个在唱歌,一个玩手机,还有一个在发呆,当他们来到30楼时,众人惊呼为什么他们可以爬到这么高,他们一个说自己一直在玩手机,一个讲自己一直在唱歌,还有一个在发呆,但始终都没有人提及那部电梯。
现在很多大号、名人侃侃而谈,知识变现、经验变现,但一个时代造就不了两个罗马,如今更不会有一个封建社会的存在。年轻人的经验还需自己一步一步摸索出来,但需怀好学之心。从沙中淘出金子,从水里捞出干货,多听前辈们的经验告诫,最终外国的月亮是圆是扁,还是要自己去看看。
作为一个互联网运营者,不要对所谓的日增百万粉趋之若鹜,不盲目认同成功学,考虑自身情况是否能花大手笔推广。
首先要知道自己的岗位职责属于哪一类,用户运营、产品运营、类目运营、活动运营、市场运营、品牌运营?
职责划分清楚之后再做定位。
老生常谈的几个步骤:
1. 用户画像 产品的目标用户是男是女、年龄段、职业、收入水平、活跃时间、兴趣爱好、消费倾向。。。
2. 市场痛点 目标用户处于一个什么样的环境中,急需一个产品服务
3. 解决方案 你的产品是怎么解决用户痛点的
4. 产品壁垒 有没有同类型产品,产品有没有核心竞争力,有没有替代产品,是不是生活必需品,是不是刚需产品等等
5. 用户体验度 UI设计要把用户当傻子,最好一步搞定,界面要美观,优惠活动多,实操方便,功能逻辑流畅
第二步就是吸粉
任何伟大的产品都需要种子用户,有了种子用户才能裂变。
这个问题之前就要弄清楚产品目标市场是多大,是要全网铺开,还是垂直某个区域。但总的来说还是老的几个办法。
1. 网络投票 借助插件做一次跟自己目标用户属性或者爱好相关的投票活动,设置奖品或者荣誉,这些人会自己拉人投票,只要设置投票默认关注即可,注意关注引导(一般用微信公众号吸粉,再引流APP或其他)
2. 任务宝 积分宝类似插件 做任务领奖品或红包,任务可以是拉人、扫码等等
3. 还有一些电商类要培养核心用户的,或者沟通属性强的用户可以用社群的形式维护,这里只上一张电商类产品的社群引导图
好了,扯淡就扯到这里,希望对刚入行的朋友有些帮助,大神们有什么想法勿喷,可以再评论区互相交流。
学习了,很好很有心!
建立思维体系的方式都是大同小异的,一通而百通,贴一篇旧文,希望能对你有帮助。
游戏圈新手引导员:游戏职场002:忙起来焦虑,闲下来迷茫——如何建立有效的思维体系?
小D是位已经在游戏职场摸爬滚打了快3年的资深运营,最近一款新的游戏游戏要上线,既配合市场做好品宣,又要配合渠道做好上线工作,有的时候还要兼顾研发的版本控制甚至活动设计,加班到凌晨已然成为常态,每天回家之后瘫在床上什么都不想做,这样的状态让小D感到惶恐,好像知道的很多,但是又什么都不会,怎么办?
小Y是位刚进入渠道做联运的新人,入手的工作就是每天和各家CP进行对接,偶尔需要兼顾一下社区的运营维护,空闲下来的时间比较多,经常浏览各大游戏资讯平台,活跃于各种行业交流群。每次接触到新的内容都让小Y感到兴奋,收集存储了非常多的行业知识。可是当小Y真的想跳槽去其他岗位时才发现,看起来自己知道得很多,但是又好像什么都说不明白,怎么办?
很多中小厂的从业者应该都经历过这种状态,想要解决这个问题,首先要理解这个问题的本质。
游戏行业发展至今,游戏运营并没有发展出行之有效的教科书,在大部分人看来,运营就是个打杂的。新人入行以来都是什么零碎的东西都要做,需要人的地方就直接上。今天让你设计游戏内的活动,明天让你提美术需求,后天让你写个PR稿。每天需要被动接受大量的碎片化的信息。新人或者1-3年的运营如果不能有效对这些碎片化信息进行处理、分析、归纳、总结,提炼出方法论层面的东西,思维容易变得狭隘,难以进行复杂的思考,很快将到达职业生涯的天花板,一直处于打杂运营的状态。
分析了问题的原因,那么我们应该怎么做?分享一下个人目前的心得体会,权当抛砖引玉,运营是一个非常有意思的岗位,有很多东西可以去深挖。
一、将个人知识进行主题分类:
比如我个人就将所有的知识分为四个模块:生活技能、兴趣爱好、职场通用技能、专业技能,其中:
1、生活技能
衣、食、住、行、娱乐等方面,比如潮男穿衣搭配技巧,烹饪技巧等。
2、兴趣爱好技能
比如摄影、旅游、健身、理财投资等等。
3、职场通用技能
比如PPT的制作技巧、演讲能力、职场心理、沟通能力等等
4、专业技能
以我个人为例,我将专业技能分为发行运营管理、渠道运营管理、游戏平台产品设计。
我这里这么分类的原因是因为人能记忆的内容非常有限,生活和工作的东西都是需要消耗精力去关注的,每次花费精力关注过的东西最好都能够存储起来。
二、根据主题构建知识体系
这里的知识体系分两步,初级的单个主题的知识体系和高级的交叉主题的知识体系:
1、单个主题的知识体系
游戏运营平常学到的知识很多都是碎片化的,需要将各个碎片化的点连接成线,再将线构建成面。以我自己为例,借助一些工具,将各个大的主题模块建立好,每个模块子模块下面再进行细分,参考截图:
建立完善的单个主题的知识体系也可以分为三个阶段:
初级阶段:遵循5W2H原则,将工作中的所获所得填入框架中。
比如沟通技巧中的和上级沟通,who就是你和领导,what就是你们就某件事进行沟通,期望结果和实际结果是怎么样的,why就是你们之间为什么会出现这次沟通,when你们之间在什么阶段进行的这次沟通,where就是指你们在哪里进行的这次沟通,比如是否是公共场合,how/how much就是指你们之间是怎么去进行沟通的,沟通投入比如沟通时间多少。可以不用拘泥于具体的形式,但是重要的是把你这次获得的经验和知识给记录下来。这里其实就和复盘比较像了。
中级阶段:这个时候你可能会发现自己建立的体系是不够完善的,即广度不够,也可能发现对单个知识点的理解还比较浅薄,即深度不够。这个时候可以通过书本、在线课程、文章等来完善拓展自己的深度和广度,也可以带着目标去在一些行业交流群里面进行讨论,亦或者是去跟行业前辈进行请教,都是不错的完善方法。要注意的是,需要控制好自己的精力分配,80%的精力应该用来深入挖掘最核心的内容和技能,20%的精力用来补充拓展其他的技能。
以我个人为例,我的目标是成为游戏行业的全栈运营,但是对游戏商业化中的游戏内活动设计不太熟悉,我的做法是先将最近流行的一本书的活动篇目录研究和其他的优秀文章的目录吸收为自己的框架,然后再将书中的内容吸收填入框架中。同时再参考行业前辈的建议和感悟,在方法论层面上将活动设计的经验弥补了。后续如果有机会亲自负责活动设计,至少是有备无患了。
高级阶段:当单个主题的知识体系到一定深度和广度的时候,可能会发现之前的架构并不是很合理,这个时候就需要去进行调整改善,需要定期做一次归纳总结调整了。
2、交叉主题的知识体系
所谓交叉主题,是指某个主题的知识可以应用到另一个主题中,实际上每个主题深挖到最根部,都会或多或少涉及到底层的元能力或者元知识。比如股票,除了涉及相关的经济、金融学知识外,还需要了解从众心理、了解人性的一些特点。活动设计同样需要了解用户的从众心理等等。
以我个人为例,这段时间决心把PPT制作技巧给补上,在实际学习的过程中发现,写PPT和写邮件、沟通交流用到的元能力一样,都需要一个结构化的表述逻辑,这个时候学习SCQA架构、MECE法则就显得尤为重要了。
建立交叉主题之间的知识体系,核心是建立知识之间的关联。
一方面,是正向思考,思考该知识的拓展性。学到一个知识后,问自己:还有什么现象可以被这个知识解释?尽量去拓展延伸,不限领域
另一方面,是逆向思考,探索事物背后的逻辑,遇到反常或有趣的事情,问自己:为什么会这样?背后的逻辑是什么?其他领域有没有相似的事情。
以上就是建立知识体系的方法。
建立好体系之后,要时刻带着完善体系的目的去寻找和输入内容,不停地归纳、总结、分析,最终得出自己一套自己行之有效的方法论,这套方法论基本可以应对绝大部分的场景了。
再回到上文中,给小D和小Y的建议就是先梳理好自己的专业技能模块,深入挖掘最核心的工作内容,20%的精力用来拓展补充其他的技能模块。
最后,学习是一个漫长的过程,不要被周围的环境裹挟,静下心来去完善自己,这样也许能帮助你摆托游戏职场焦虑。
我曾经也很迷茫,想要有一个葵花宝典。
可是后来我放弃了,因为:
1、任何工作涉及的知识面都比较广,所以不太可能面面俱专,知道基础原理就可以了,工作中可以灵活变通。
2、针对宝典,也没有。任何工作做到极致,都是需要自己去探索的。站在企业运营的角度,站在社会发展的角度,做各种思考。然后再横向剖面的研究同行or同类的各类产品进行对比,再站到他们企业的发展角度思考为何他们会如此…………
3、任何企业想要侵入一个新市场,都是从自己擅长的领域去做扩展的,工作也一样,建议从现有工作入手,逐步思考和扩展。
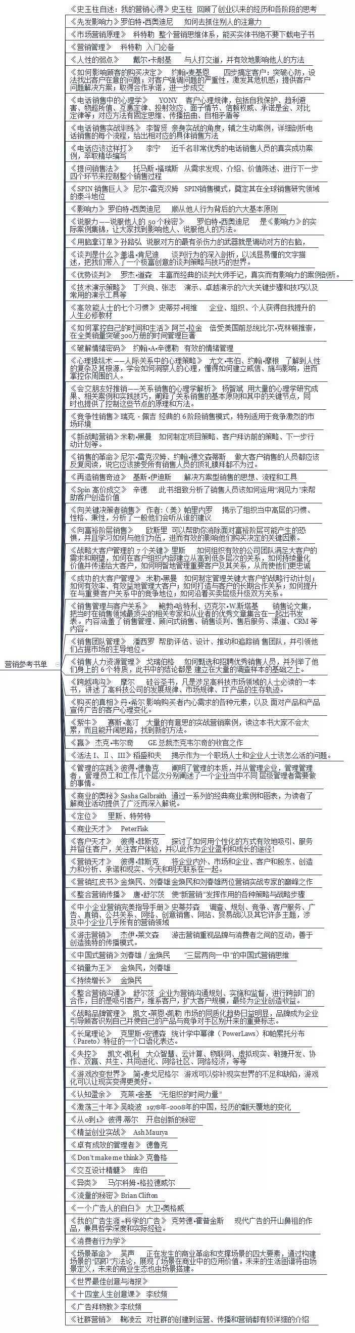
道理你都懂的,缺的就是实践,来,拿走不谢,干货知识框架,还附书单。
主要内容有三个部分,第一部分提炼了3个运营人员的基础能力,分别是思维力、学习力、创造力,个人觉得这三者是帮助运营人员打好底子的重要素养。
第二部分是大多数运营工作都会遇到的几个板块,分别是:用户运营5要素,内容运营3核心,活动运营5小步,渠道推广7小步(数据运营部分没有专门整理)。
第三部分是营销视野。个人认为,运营工作走到后期,不管是成为企业家,还是高层管理人员,或者是技术大拿,最后都要有营销视野,比如营销意识、用户服务思维、企业品牌思维、产品至上思维、基础设施保证等。
每个部分都附了份个人觉得还不错的书单,有兴趣可以找来系统阅读。
1、基础能力
做运营的人,一方面,需要形成强大的思维能力,另一方面,又要能以最快的速度学习、输出和执行。
所以这个部分,我整理了90本书,帮运营人员系统的练习结构性思维力、逻辑思维能力、创新思维能力、高效阅读能力、网络搜索能力、知识管理能力,以及沟通能力、写作能力,和行动能力。
2、运营知识
之前在《1句运营心法,8个核心词汇读懂运营》这篇文章中分享过,运营需要以用户为中心,综合掌握用户运营、内容运营、活动运营、社区运营等方法,帮助达成运营目标。
这里重点整理了用户运营的5个要素、内容运营的3大核心点、活动运营的5个步骤,以及渠道推广的7个步骤,帮新人在运营的时候,能够心中有数、纲举目张。
3、营销视野
个人觉得,运营只是进入这个商业世界的一扇门,之后每个运营人员的职业发展都各不一样,有的人会成一个广告人;有的人会成一个BD;有的人会成为高管;有的人会自己创业;有的人会去投资;职业选择可能天差地别,但有一点是相同的,那就是营销思维。
在未来社会,生产力严重过剩,不营销无商业,每个人都是一个营销人,都应该树立强烈的营销意识,把服务用户放在至高无上的地位,致力于打造企业品牌,雕琢企业产品,并且能线上线下相结合,联动基础设施,一起共舞。
所以第三个部分,我整理了营销的一些书单,很多比较,可能不是太干货,但是依旧能带来很多启发。
最后,感谢诸多运营网站、公号、自媒体人对运营从业者的野蛮催生。正是因为他们和新人的连接,才能拖着90后运营狗,一边焦虑,一边飞奔,感谢知乎等网站。
作者:王平钢
产品经理网专栏作家,运营负责人,知识管理爱好者
欢迎关注微信公众号:wpg183,【书虫小小钢】一起勾肩搭背的读书。
今天的内容我会帮助大家构建一个适合自己的运营知识体系,有规划的学习可以让我们事半功倍哦!也欢迎大家多多分享这篇文章,让更多的同学受益。
互联网运营是一个涵盖众多方面的宽泛概念。刚入门的同学们往往不能得其要义而毫无头绪。没有方向、没有目的、碎片化的无用信息只会浪费时间、降低效率。
在构建自己的运营体系之前,首先我们要先对运营有一个很好的了解,接下来我说的这句话大家要认真的记住,并且能够在具体实践中不断的去理解和运用它。
运营就是负责创造用户短期价值以及协助产品完善长期价值的一种人为干预行为。
更具体的说法就是,运营就是维持产品从推向市场到实现商业化策略良性运转的过程,在不断满足用户需求及产品完善基础上,持续获取用户、提升用户活跃度,让产品和用户发生关系并使产品价值和用户价值相对最大化的一种人为干预行为。
下图是一个完整的运营框架,从运营模型以及一个成熟互联网公司的部门职能着手建立。(由本人——一个自学互联网运营半年有余的“老油条”精心制作,完美契合零经验新人认知学习路径)
这个流程图可以说是非常简单明了的涵盖了一个成熟互联网公司的运作流程,但对于初接触的同学来说,还是有必要给大家详细讲解一下。
先来了解两个比较重要的概念:运营模型&职能部门。
运营模式:又叫运营方法论,根据来源量、转化率、活跃度、留存率四大指标变动,增加老用户数量,提升用户活跃度。
职能部门:围绕运营展开的一系列部门工作
将这两个概念对应起来,对于运营模型中的工作具体落实到职能部门,就能得到我们的运营框架。
每日来多少用户(来源量):市场推广部门、商务渠道部门、运营
如何使用产品(转化率、活跃度):产品部门、技术部门、运营
有多少用户留下来(留存率):运营、商业策略、销售
很明显的,我们可以看到,运营始终贯穿于整个公司业务流程,所以单方面的学习营销思维、文案,或是单个运营手段的使用都是不能称之为运营体系的。
这里我们重点提到三个职能部门,也是需要运营去积极配合,甚至是独立去完成部分工作的部门。
产品部门和技术部门。在一个产品只有雏形的时期,产品和技术部门需要做的工作有产品定位、用户需求的探索、产品设计。贯穿其中的也就是两个字——“需求”,不论是在产品上线初期,或是更新迭代时期,运营部门都要紧跟产品的”出厂”过程,对产品所解决用户的需求做到心中有数,并回馈各种信息帮助产品完善,这里对应我们刚开始谈到的一句话,运营就是协助产品完善长期价值的一种人为干预行为,大家应该有一个很好的理解。
再一个就是运营部门,对于产品的运营流程、不同时期产品以及不同业务形态产品的运营侧重点都要烂熟于心。接下来才能细分拓展到我们平常所以为的运营知识,比如说在运营流程中我们需要用到的营销思维、又比如说定位用户群的用户调查、内容制作的文案写作技巧、渠道的推广选择以及数据分析等等等。
对于知识体系的构建,我们要学会归类和总结,不能把运营知识都孤立起来。
大家可以将“运营知识体系”的图片下载下来,最好是可以抄下来(提倡大家多做笔记),做一个大的框架,然后将自己看到的、学到的、听到的碎片信息进行整理,填充进去。我们很多同学异常艰难的学习之路,可能就是因为缺少从点到面的系统归纳所导致的。
运营的学习漫长且多变,可以说是一个正面迎接信息爆炸、要求拥有超强抗压能力的工作。建立一定的理论体系,只是漫漫征途中的一小步,如何去掌握更多的信息、如何去拓展、如何灵活运用且又是一座看不到头的大山。
不过,迎难而上、坚韧不拔才是一个运营人应该具备的品质。一起努力吧!
最后,打个硬广–【腿长两米的小白菜】–专为零基础入门互联网运营的小伙伴们量身打造。
走肾又走心的答疑解惑,看似杂乱实则体系的运营知识。免费送你运营书籍、技能教程,还能实时关注娱乐、生活最新走势。轻松入门互联网不是问题,来和小白菜一起努力成为一枚运营汪吧!
欢迎大家关注我的微信订阅号
什么是运营?
互联网界有一个很形象的说法,将产品比喻为“生孩子”,运营则是“养孩子”。运营的核心目标有三个:拉新、促活、留存。即如何拉取更多的用户来使用你的产品,并且在该产品中更长时间得保持活跃,进而产生价值。基于此目标,产生了许多的核心数据KPI,比如PV(浏览量)、UV(访问用户数转化率)、GMV(销售总额)、DAU(日活)、MAU(月活)等等。
运营,就是针对一款特定的产品,通过一些运营资源(人、营销经费、渠道等)来提升用户与产品本身的关联度。那么,将各个运营工作细分到各个岗位和方向,就包括四类:内容运营、用户运营、活动运营、产品运营。
内容运营
内容运营就是围绕内容产生和传播来展开一些日常的工作。目前内容的承载形式(内容属性)主要包括文字、图片、音频、视频等。文章的阅读数、评论数、分享数,音频类产品的收听量,或者是视频类产品的播放量,是内容运营工作者所要关心的核心问题。所以,当接手一个内容运营工作的时候,首先要思考其内容属性是什么?确定了内容属性之后,接着确定其内容的调性。是像咪蒙一样的毒鸡汤,还是像36氪、虎嗅这样的深度网互联文章,亦或是段子八卦、生活小技能等等。不同类型的风格,适合不同的运营策略。
对于内容运营的产品,其内容运营主要有两类:UGC和PGC。UGC是指用户原创的内容,如简书上的原创文章、知乎上的回答。PGC是指专业生产的一些内容。比如豆瓣上的一些专业的书影音评论帖子等。
那么,如何做好内容运营呢。这里需要考虑到一些细节。比如内容标题是否够吸引人、排版是否整洁美观、推送的手段/平台(今日头条、微博、知乎、简书等等)。
对于内容型的产品来说,日常话题的制造、讨论氛围的引导、以及传播机制的设置是高阶运营必须掌握的运营技能和基本方法。
用户运营
用户运营是指围绕着用户的新增、留存和后续的运营展开的工作。它的核心KPI就是用户数、活跃用户的停留时间以及转发数、下载数等。
用户来源有哪些渠道呢?通常可以通过微博、豆瓣、QQ群、广告和线下地推等等方式实现用户的转化。
举两个产品的例子。
第一个产品——小红书。小红书是一款典型的跨境电商的产品。其启动之初的主要用户来源于QQ群。它当时通过QQ群搜索关键词,比如“XX代购”等来找到相关的QQ群,进而将QQ群的用户转化小红书的自身用户。
第二个产品——自如友家。它是一款针对一线城市白领的租房APP。其当时是通过在豆瓣小组发表置顶文章吸引目标用户,并将其转化的。
拉取用户之后,非常重要的一件事就是用户分层,要清晰地知道用户有哪几类,以及针对不同的用户设置不同的用户激励形式。举一个知识直播平台运营的例子。这类平台的核心用户通常是教育领域的KOL(关键意见领袖)。对于这类产品,一般可以从两个维度对用户进行分层。一类是根据用户的直播内容划分(求职分享、语言培训、生活技能的宣传等),第二类是根据直播频道主的直播频次以及听众数做一个数据层面的划分,这里又可以可分成三类:重点维护型的直播频道主、普通维护型直播频道主、普通用户。
一般一个产品会经历起步期—快速增长期—相对缓慢的增长期—衰退期几个阶段。
随着产品的不断发展,不可避免地存在用户流失的问题。当问题出现的时候,我们应当思考用户流失的原因以及用户召回的策略。通常,用户的召回方式有短信提醒、EDM营销以及咨讯类产品通过push来通知用户有哪些新增功能上线了,亦或是电商类产品通过banner通知用户将在某个特定时间有大型的促销活动。
活动运营
活动运营就是围绕一个活动进行节奏的策划、各个宣传的确认以及推广到最终效果的评估而开展整体的运营工作,并在每次活动结束后进行相关的活动改进,不断完善对活动运营的思路。对于一个活动来讲,其核心目标是活动的参与人数、用户的互动数、以及对电商大促而言KPI的拉动等等。比如淘宝的双十一、京东的618都是比较经典的电商活动运营。
产品运营
产品运营是相对要求综合能力比较综合的一个岗位,要求运营者通过产品内容建设、活动策划、内外部活动资源对接来优化整个产品,拉动产品数据。如果是APP运营,还需要懂axure等原型设计工具的使用。个人对产品运营的理解是,产品运营涵盖了内容、用户、活动三项运营工作,因而其要求产品运营的综合素质相对要高。
当然,一个好的运营者需要掌握以上各个模块的基本运营技能。建立运营知识体系,目的是为了掌握一整套的运营方法,能独立负责一个运营项目。运营是一门艺术,运营者需要终身学习。
附上一张XMIND简略图

分享我转载的一篇文章中的思维导图(如有侵权,请联系我删除)
优质帖
作为一个零经验的互联网小白,或许踏浪100能帮到你建立整套的互联网知识体系。
刚毕业工作到现在,很多次想换工作转行业,但是不知道自己竞争力在哪里,也就畏畏缩缩不敢辞职。由第一份工作明白到自己擅长数据分析,机缘巧合下在知乎看到踏浪100,从零了解互联网运营到下定决心转行到互联网运营行业只因为踏浪100为我提供:
1、 由9年经验市场营运总监制作适合零经验新人的学习路径,让我们从“树立正确营销思维”→“文案写作技巧和方法”→“多渠道营销”→“实操练习”→“制作面试作品”→“优化简历→“成功入职互联网行业”,帮你由0基础掌握各种营销知识,有规划的学习能让我们更快进入互联网行业 。
2、 31课文案制作课程,包括卖点提炼、长短文案写法、标题写法、软文技巧等实用较强的内容,适合零经验的你快速学习基本的文案写作思维,让你从零开始系统学习文案掌握进入互联网运营的基础技能 。
我现在学到GA检测推广效果这课程,慢慢跟着课程走就能学习到完整的互联网运营知识体系,我觉得还不错,或许你也可以看看。我挺喜欢踏浪100的一句话,“只学有用的,人一定可以通过学校改变命运。”这就是我的监测链接,什么是专业的营销思维学习课程 – 踏浪100,共勉!
相信大家现在在网站、微信公众号、APP都会看到各种各样的运营干货
如以下标题:
《如何从零开始成为内容运营?》《在腾讯2年,我学到了这15条关于运营的干货》《没有经验,如何找到第一份运营工作?》《初级运营人员如何摆脱迷茫,快速成长进阶?》《如何从初级运营成长为高级运营:详解运营的四个段位》等等。
很多运营人乍一看,就会立马点击进去看,啪啦啪啦,几千字不到2分钟便阅读完,继续看下一篇干货。从早上到晚上,从公司到家里,每天都在重复着,貌似每天都拜读了很多运营大咖大牛的运营干货知识,但这些所谓的干货进入你的知识体系,形成你对运营的认知又有多少?用广东话来说,这些知识都是“水过鸭背”,一点作用都没有,过了就过了。
那作为运营人的我们,应如何在运营的知识大海里避免这种“水过鸭背”式的阅读方式呢?且听我细细道来。
一、获取,怎么获取?从哪里获取?
碎片化时代,无用的信息占满我们的眼球,标题党更是横行肆虐,我们怎么才能高效地获取我们想要的运营知识呢?
首先我们在获取信息时应该牢牢记住这3个原则:简化、容量、速度
内容很多,你需要给内容阅读做减法。内容很多,你需要学会快速阅读。我们在获取的运营知识的时候,你已经知道或者无用的就大胆地跳过他,只选择那些能丰富你的知识体系且非常有帮助的例子才需要认真学习。我们都知道,运营发展到现在,从pc互联网时代的“网络编辑”到现在的移动互联网时代统称为运营,其体系架构已经形成,而我们现在在各个平台上看到的各种干货也只不过是运营的一角,运营干货平台很多,写运营知识的人也很多,所以这中间就会出现很多“干货的中水货”,即内容大同小异,前人已经写过很多类似的观点,现在只不过是换了个标题换了个结尾,一篇运营水货就出来了。所以你每天早上晚上上下班在地铁公交刷的运营干货其实都是一个概念,讲得都是同一件事。那为什么你还是分辨不出来,哪些是你看过的?而有哪些是你没看过的。那就是我们前面所说的“水过鸭背”式的阅读法。我不知道之前有没人提过这种阅读法,如果没有,那我又创新词了。暗喜中!
所以下一次我们在看到一篇所谓很干的干货,点进去看了之后貌似是自己之前阅读过的观点概念就果断跳过,情愿错过也不要给自己的大脑装着一些垃圾的运营信息,否则会对你的运营知识系统形成干扰。
说到这里,运营信息来源渠道这么多,我们应该如何选择呢?
现在的运营干货知识来源渠道无非就集中在网站、微信公众号、APP等几个大渠道,而这些大渠道又会形成一些比较行业标杆。比如网站的人人都是产品经理、产品100、鸟哥笔记等等;而微信公众号以偏个人居多,就讲几个人名大家大概就清楚了,比如黄有璨、张亮、李少加、当然还有艺林小宇我了。当然了,还有很多资讯平台,这里就不一一列举出来了。相信大家也是比我还熟悉的啦!
其实不想列举那么多出来,无非就是想告诉大家就是当你接触的信息平台越多,你就越记不住今天看的信息时哪个平台的,记住的信息量也会大幅度减低。
我们在挑选我们的信息来源渠道的时候,可以告诉大家两个原则:一原创、二首发
现在互联网运营信息渠道存在2个分化,一类是很多原创运营知识干货都会第一时间出现在该平台上,一类是当一篇运营干货火了被人转烂了,才出现在此平台上。不用我多说,大家都应该怎么选了。前者多数以运营类的微信公众号为主,比如很多运营大咖的个人微信公众号,而企业机构代表的微信公众号则以三节课、人人都是产品经理等为主;后者则多数以网站为主,这类也是属于跟风比较多,不好我们就不要说点名了哈,大家心里有个数就好!
二、理解,如何去理解一篇运营干货类文章
在如今的时代,信息过载,导致眼球经济盛行,我们都会经常被各种各样无用信息充斥着,我们在阅读一篇文章时的质量大大降低。
如果现在问你读完一篇运营文章,你读懂了吗?大部分都会说:懂了。而这个“懂了”或许只停留在了解的阶段,并没有真正“懂了”。在读懂一篇运营文章大概可以分为这几个水平:大概了解——认识结构——认识中心,这三个层次呈递进关系。
大概了解说很多人所阅读完一篇运营文章的水平,只是停留在了解。比如很多运营人在读我前两天写的文章《「后产品时代的运营之道」在小公司做运营需要注意什么?》,只是停留在知道在小公司做运营应该注意什么,而不知道我写这篇文章的行文结构以及我想表达的中心思想是什么?
好了,我们来说到第二个阶段,认识结构。当你读完一篇文章,你可以给这篇运营文章分段以及概括段落大意,说明你已经明白这篇文章的行文结构以及他每一个段落表达的意思,这也是很多人做不到的。为什么这样说呢?你可以回想一下,当你在阅读一篇文章的时候,是否看完这一段却忘记这小段落的副标题是什么?以及上一个副标题以及内容讲了什么?如果有心去阅读的人可能会回到上面再看,如果懒得去上下拉文章的人就不会去翻看,结果一篇文章下来只记得作者写得总结,而文章很多优秀例子却不知。
到了最后一个阶段,认识中心。即你要弄明白这篇运营干货文的中心思想是什么?就像第一个阶段提到的那篇文章,大家只是知道在小公司做运营需要注意什么?而不知道我想表达什么,这是一个深入思考的关系。写这篇文章主要想表达的意思是如果在创业公司,在资源资金都不足的情况下去做运营,肯定会遇到很多困难,如果对于一个初级运营肯定会束手就范,而不会做过多的挣扎,这是很多运营人在刚进这个圈子都会遇到的,而我也看到过很多这样的事实。所以我们在进入运营这个行业,如果你是一个敢于挑战自己和敢于证明的人你可以选择进入初创公司做运营,否则劝你回家洗洗睡。
所以每当我们看完一篇运营干货,都要进行这样的思考,想想作者为何会写出这样的文章,因为他遇到过类似的经历才会有如此感叹还是有其他原因。
我也会经常去看一些运营干货文章,而我每看一篇干货,中间都会停下几次思考这样做的意义以及会遇到什么问题?所以我很多时候看一篇文章都比别人用的时间要多得多。认真看一篇文章好过你水过鸭背式的读10篇干货。
三、拓展,从点到面
拓展认识一个事物从点到面的开始,也是构建你运营知识体系的开始。
拓展主要有两种方式:横向拓展和纵向拓展。
当你阅读一篇运营干货的时候,你还可以将这个信息与其他信息联系起来了,同时做到你对这个观点的深入了解以及纵深了解其他相似观点的信息。
怎么做纵向拓展呢?
我们在阅读一篇文章,看到的往往是表面的知识,比如看完作者的总结就觉得自己了解的差不多了,而背后的逻辑原理我们是不清楚的。纵向拓展需要在信息内部创造联系不是仅仅理解一个结论就结束了,要进一步理解结论之前的试验,试验是怎么做的?是谁做的?怎么想起来做的?如此这般之后,结论就建立在与其他相关知识联系的基础之上了。
举个例子,今天我看一篇关于数据运营的文章,文章主要观点是提到数据分析的一些方法论,比如pest分析法、swot分析法,当我阅读完之后,可能我们只知道在做数据分析指导的时候可以使用这些方法论,却不知道这些数据分析方法是怎么进行指导,没有实例也没有很多关于这个方法论的说明。这时我可能就需要上百度、或者知乎等一些知识平台为我解答这些疑惑了。这时属于这个方法论的深入了解,可以让我知道这些方法论是怎么来的?以及我给如何去使用它,上知识问答社区看看有没朋友在使用它的时候遇到了相同的问题,以及有没有一些坑是可以避免的。当我了解清楚这些方法的概念、使用方法,以及需要主要什么?我们基本上已经对这个数据分析的方法论有个全面的认识,在使用它的时候就会想的比较全面,可以避免遇到一些不该遇到的问题。
横向拓展又该如何做呢?
世间万物不会孤立地存在,我们的知识也不会孤立地存在。在读完一篇干货文章之后,你可以想想与此类似的结论还有哪些?是哪些地方类似?不同的地方在哪里?同一时期还有哪些其他的发现,同一个发现者还有哪些发现,在同一领域里还有哪些发现?围绕这一结论有哪些其他的事实?横向拓展需要在知识周围建立联系,通常意味着你需要建立模型,在模型与原知识之间建立联系。
举个例子,我今天看完一篇内容运营的文章,那是否就是一篇仅仅关于用户运营的文章呢?我是否可以把它跟活动运营联系起来呢?当然了,做运营的朋友都知道,内容需要结合活动才能产生用户价值。我想表达的意思就是我们不能把运营的某个局部孤立起来,而是应该把它和其他有可能涉及或者有关系的观点联系起来,放在一个面上去观察,看是否有不一样的想法。
最后想补充一句:保持好奇心以及不断地追问,是你拓展知识的源头。
四、应用,放到实战去检验
我相信很多运营的朋友每天都会看很多关于运营干货知识文章,但我也相信我们每天看的这么多理论,可是把它应用到运营工作的朋友去是少之又少的,不是因为我们懒而是我们不知道怎么执行。
很多人在看完理论之后没有去实践是什么原因,肯定不是因为懒,而是我们根本不懂得怎么去实践。我记得韩叙老师说过:「懂理论」和「会执行」是两回事,搞定前者可不等于也能拿下后者,执行是另外一种技能,是同等重要的课题。要想达到最终效果,必须理论和执行双管齐下,缺一不可。
韩叙说出了大家在看完理论之后为什么没有去实践,比如那些只会写文章,不会做事的朋友,就是因为只掌握了其中一种技能。那些只埋头干活,不懂提炼方法和总结规律的朋友,也是一样的道理。
就像我们学摄影,我们在学习拍摄的时候首先会去网站翻看很多摄影专业知识,或者去买摄影的干货书籍来看,但是理论终归是理论,实战才是硬道理,就像我们敬爱的毛主席说的:没有实践就没有发言权。我们做运营的,写的干货类文章也是从实战中来,而你在理解了理论知识的前提下,应该把这个理论放到工作中去检验,验证这个作者写的理论是否是道听途说还是真的是有料到的。
说了这么多,那应该怎么把我们学到的理论应用到运营工作当中呢?
比如我们看完一篇运营干货类文章,里面说到:我们进行产品的冷启动时,核心用户(即种子用户)很重要,最初的500个种子用户决定了社区的氛围和调性,所以要去找符合定位的优质用户…
但如果你看完这篇文章,如有所思就开始行动,你就会遇到一个大问题就是,怎么找才能找到我们的种子用户。
众所周知,理论说的是没错的,所以这件事的关键环节就是怎么落地,怎么找到这样的用户。如果是你主管,如果只是一声令下,让大家分头乱找,没有方法流程和明确标准肯定不行。这样对执行环节没有把控力,更无法预估效果。
而我们这里可以给大家的解决办法就是,尽可能提前确定所有可以确定的元素,不给执行者预留过多的操作空间,否则只会带来不可控性。这里并非忽视员工的个人创造力,而是说创造力更适合释放在「理论」层面,执行环节「去做」更重要。
所以说我们在看干货类的运营知识的时候,你的想象可以无限遐想,但是真正到实战的时候,你应该更多的是把握实践的可操作性以及可确定性,不应该把理论全盘搬过来,而是在实践的时候不断检验该理论是否只停留在概念,不具备可操作性。
运营干货每天都有,但是我们在学习这些理论的时候,更多的是秉着是否有用以及适合自己的原则去学习,“水过鸭背”式地阅读10篇质量不高的运营干货不如遵循上面4步看1篇有用的干货,你将会大有收获!
文字丨艺林小宇,人人都是产品经理专栏作家,互联网运营总监,独立媒体人,喜欢用白话文讲述移动互联网时事热点,专注于产品运营、策划、BD合作等领域。如果你是0-3岁的产品运营,这个公众号适合你:艺林小宇(cs-jy8)
这是「后产品时代的运营之道」最后一篇文章,看完这系列连载,有没对运营有更清晰的认识呢?最近艺林小宇的「运营人必备的7大技能」正在如火如荼地更新着,继续关注喔,给你不一样的角度去学运营。
往期运营连载文章:
运营连载第1篇文章:《「后产品时代的运营之道」先来搞清楚什么是运营!》
运营连载第2篇文章:《「后产品时代的运营之道」怎么做好内容运营?》
运营连载第3篇文章:《「后产品时代的运营之道」怎么才能吸引到你想要的核心用户!》
运营连载第4篇文章:《「后产品时代的运营之道」顺着这5个步骤去做活动运营准没错!》
运营连载第5篇文章:《「后产品时代的运营之道」运营人该如何优雅地打杂!》
运营连载第6篇文章:《「后产品时代的运营之道」不知名品牌的文案怎么写?》
运营连载第7篇文章:《「后产品时代的运营之道」小编的出路在哪里?》
运营连载第8篇文章:《「后产品时代的运营之道」数据分析的那些方法论》
运营连载第9篇文章:《「后产品时代的运营之道」社区类APP如何刺激用户产生优质内容?》
运营连载第10篇文章:《「后产品时代的运营之道」在小公司做运营需要注意什么?》
整理了下互联网运营的相关回答,拿好不谢~
互联网运营定义
产品运营、用户运营、内容运营什么区别? – 知乎用户的回答 – 知乎
做互联网产品运营需要具备哪些素养或知识? – 互联网产品设计 – 知乎
有哪些互联网运营方面的书值得推荐? – 产品运营 – 知乎
用户运营
用户运营是什么?如何去运营? – 产品经理 – 知乎
什么是用户运营?用户运营的具体职责是什么? – 互联网社区运营 – 知乎
到底怎么做用户运营? – 产品运营 – 知乎
移动应用运营怎么利用留存率等数据分析用户减少的原因? – 产品经理 – 知乎
内容运营
如何做好内容运营?能否举例说明? – 产品经理 – 知乎
做文案策划,应该养成怎么样的日常习惯? – 互联网 – 知乎
如何提高写产品文案的能力? – 能力培养 – 知乎
你是如何从文案菜鸟到资深文案的? – 学习 – 知乎
什么叫做走心的文案,怎么写走心的文案? – 广告 – 知乎
推广运营
营销策划的大咖们每天会浏览哪些网站? – 市场营销 – 知乎
市场营销有哪些常识? – 创业 – 知乎
有哪些优秀的互联网营销网站值得推荐? – 市场营销 – 知乎
广告策划、公关、媒介购买、互联网营销推广的工作有何差异? – 市场营销 – 知乎
有哪些关于网络营销、病毒营销的书籍值得推荐? – 市场营销 – 知乎
产品运营
产品运营的日常工作是什么? – 产品设计 – 知乎
在产品运营过程中,怎么利用数据分析去发现和挖掘用户变化或者新增的需求?求例子 – 产品设计 – 知乎
好的产品运营需要用好哪些工具? – 产品经理 – 知乎
社区运营
论坛,或者社区怎么开始运营? – 在线论坛 – 知乎
网络社区运营的核心要素都有哪些? – 互联网 – 知乎
社区运营的思路主要有哪些? – 互联网 – 知乎
求职
互联网运营如何规划自己的职业生涯? – 互联网运营 – 知乎
互联网行业哪个职位比较有前途? – 信息技术(IT) – 知乎
没有互联网运营经验,转行求职运营工作,怎么才能面试成功? – 互联网运营(职业) – 知乎
应聘互联网公司的简历应该是怎么样的? – 产品经理 – 知乎
找互联网工作大多都需要有经验怎么办?知乎专栏
零基础小白,如何进入互联网市场运营、市场营销岗位?知乎专栏
互联网运营学习网站
专注学习互联网营销知识_网络营销策划培训 – 踏浪100
鸟哥笔记-移动互联网第一干货平台!
馒头微课- 馒头商学院- 互联网抱团成长社群 | 产品经理、运营总监、内容运营、营销专家培训课
人人都是产品经理 | 产品经理、产品爱好者学习交流平台