现在注册

登录

忘记密码

忘记密码? 请输入您的电子邮件地址。 您将收到一个链接,并将通过电子邮件创建一个新的密码。

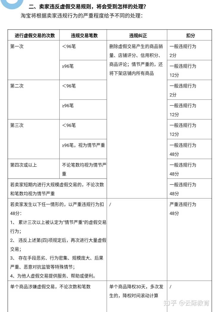
淘宝刷单第一次被查扣了两分,之后所有活动都不能参加?

一共十来单,扣了两分,现在连猜你喜欢都无法提交,三个月后才能报名,是不是太严格了?店铺彻底废了吗? 修改一下,我记得去年店铺第一次被抓只是警告,也是查了二十来单,不明白为什么这次新店被抓直接扣分,是淘宝规则变了吗?

评论 ( 9 )

  1. 刷单需要注意一个量,当基数过大就会引起淘宝的注意。还要注意计划人群和时间间隔,可以自己买软件查刷手是否为黑户,刷的同时注意自己的转化率不易飙太高,也可以刷访客来增加稳定性。

  2. 做好你的平销,刷只是解决短时间的问题,不能过分依赖,在自己店铺有一定销量的情况下你要去研究竞争对手,研究消费者才是长久

  3. ]

    不会很严重你才扣两分。只是这款单品的链接算是废了,降权30天处罚周期。

    关于处罚的机制早已经改了,严重量比较大的话,直接扣分

    如果说人工干预的话,最好是做好标签,人群,不要用专业干这一行的号去干预销量,要审核,还要审核人群标签,专业做这种事的,他们的账号不行的,要做出自己的顾客群体出来进行营销

    活动的限制肯定是虚假交易90天内禁止参加的,他不是严格竟然你这样做了,被排查到了,你就得接受这种处罚,要不然你别被查到就不用接受这种处罚

    两分而已,问题不大,这个店铺是可以继续做的,不能因为一个虚假交易,就放弃店铺

  4. C店慎刷~ 大多数人不会刷单,刷单的红线多达二十多项,踩一两个坑就被查。

    不想教你怎么刷单,但是可以教你提升销量的其他方法,我的文章里有哈~

    有兴趣也可以交流。

  5. 是刷单的计划人群有问题,可能是量太大了,没控制好指标。不过只要不是售假扣分,问题不大,以后注意点就行。

  6. 这个不是很了解。

  7. 如果被扣分了你要考虑你的刷单群体是否安全了

  8. 自然年内第一次被抓只会提醒清洗订单,第二次被抓才会开启扣分,如果只是扣了两份的话是不会影响到你的活动报名跟猜你喜欢的。

  9. 没那么严重,一般违规只要不超过12分,过了管制期该怎么玩还怎么玩。严重违规的话,看是什么类型的违规了。

发表回复