现在注册

登录

忘记密码

忘记密码? 请输入您的电子邮件地址。 您将收到一个链接,并将通过电子邮件创建一个新的密码。

有没有一个有具体数据的大数据营销案例?

百度google了好几十遍都没有找到合适的案例, 跪求一个有详细数据的案例 另外淘宝魔方能算的上是应用了大数据吗?

评论 ( 12 )

  1. 盒马鲜生,用了阿里的大数据营销

  2. 题主如何定义“大”这个字?
    大数据营销案例,应该比较难找,可以试试“商业智能”关键词进行案例的查找。
    “大数据”在营销中是作为策略的指导,是推导的过程,而不是结果。
    基于“大数据”营销,最终看到是实质的转换。

    举个例子。

    一、对人群的筛选(潜客)
    例如我所在公司的DSP营销工具,可以精准推送目标人群常使用的APP,这个“大数据”就是人群。
    经过筛选(如京腾计划,京东腾讯的数据信息),筛选出交易或浏览行为是潜客的人群进行推送。

    这一轮营销带来的销售转换

    二、对人群的筛选(已购买用户)
    例如汽车行业(利益相关:本人服务英菲尼迪、雷诺的CRM项目多年),通过几十万车主数据与其他数据源匹配,分析车主画像,为品牌提供清晰的营销支持

    三、对产品的支持
    例如电子消费品(利益相关:本人服务联想粉丝营销 、乐檬social矩阵、奥迪Fans Social项目也有些时间了 )通过用户行为习惯产生的数据、social平台产品的口碑内容分析出的数据为下一代产品迭代做支持。

    现在正在哄孩子睡觉,明天白天有时间继续补充:IBM、 adboe、甲骨文基于大数据营销玩法

  3. 守望北极星的猫
    2019年7月9日 于 下午10:30

    说起市场营销,可能大家都会想到,市场部门为了扩大品牌影响力,在市场上占据一定的市场份额,会在各大渠道投放广告,至于广告投放出去后,如何追踪渠道,如何衡量渠道投放效果,反过来指导和迭代下一轮投放,大部分人对这个过程的把控和分析是很模糊的,发了那么多软文、投了那么多广告、做了那么多活动,最后老板发话了“花了那么多钱,效果咋样啊?”,此时你可能就蒙了。今天用一张图给大家简单描述下,渠道投放出去后映射到产品最后发生购买的整个过程。

    这是互联网营销过程中用户典型的点击流,大家可以回想下自己接触、了解、购买一个新产品的过程。从某个广告或者朋友圈看到了一条特别有意思而且很感兴趣的产品,最后点击推广链接,打开了某个落地页,浏览落地页的内容后,最终完成了广告主所期许的行为,至于广告主所期许的行为是什么是和营销目的密切相关的,同时我们还要考虑到推广产品所处的阶段,因为不同产品阶段的营销目的是不一样的。

    这个过程可以分解为点击前阶段(Pre-Click)、点击后阶段(Post-Click)和购买后阶段(Post-Buy),对于市场营销来说,它是重点关注用户生命周期的早中期阶段,即点击前阶段和点击后阶段,主要包含用户获取、用户激活和病毒传播。

    大数据是一切智能化的基础和土壤,在这个过程中收集的数据量足够多,才足以消除不确定信息,它所分析出来的数据才更有指导意义,善于收集、使用并分析数据,才能抓住“互联网+”时代的“牛鼻子”。

    点击前阶段

    该阶段我们的目的是提高用户获取的效率,完成目的前我们首先要了解各种广告形式,一般会分为付费广告和免费广告。

    付费广告大概有:各种展示类广告、视频贴片广告、搜索引擎SEM、百度品专等;

    免费广告大概有:直接流量、SEO、社交流量、朋友圈、朋友推荐等。

    不管是哪种广告形式,首先得做出区分才能衡量。第一步要建立精细化的渠道追踪体系,用UTM参数配置来追踪用户的来源,告别拍脑袋主观判断渠道质量好坏的状态。如下图所示,UTM提供了五个可以自由配置的参数:

    参数定义好后,可以进行各种场景的跟踪。

    如当生成的链接用于付费推广时:

    sensorsdata.cn/index.ht用户画像F&utm_content=textlink&utm_campaign=news conference

    如当生成的链接用于免费推广时:

    sensorsdata.cn/index.ht朋友圈&utm_content=userarticle&utm_campaign=五一系列活动

    此时你可能会问,除了这些被标记的,那些自然过来的流量如何区分呢?别忘了,你肯定知道前向域名和前向地址,一般都是通过这两个字段开区分自然流量的。还有一些用户可能还想区分站内和站外流量,没关系,我们再增加两个字段,最近一次站外来源和最近一次站外地址就可以了。

    好了,渠道标记完成后,我们来看看,这个阶段的好坏可以用哪些指标来衡量?

    Impression 即曝光量,Click 即点击量,人们常常用 Click 和 Impression的比值 CTR 即点击通过率来衡量广告引起人们注意的程度。但是在展示类广告中会存在大量作弊的现象,但是仍没有阻止人们做展示类广告,为什么呢?因为广告学中有个理论,叫曝光效应。它其实利用了人们的心理,就是一个东西,你见得越多,越觉得它好。关于曝光量这个指标还有个笑话,我的一个好朋友假期要带男朋友回家见爸妈,可能觉得不帅,就想着如何捯饬能看的比较帅一些,然后我另一个闺蜜就发话了,利用广告学曝光理论,多带男朋友回几次家,在爸妈眼前多晃悠几次,你爸妈会觉得越来越耐看的(==!)。

    CTR 说明这次所做广告的创意水平以及和人群的匹配程度。比如,我在一个广告位置投放了不同广告创意的广告,哪个广告的 CTR 比较高,就说明哪个创意做的比较好。

    CPC 即每次点击花费多少钱,可以帮助你衡量比较不同渠道的成本。成本和 CTR 综合衡量。

    点击后阶段

    用户点击推广链接后,跳转到的落地页可能在 web 端,也可能在 app 端,落地页打开后,如何衡量这个落地页的好坏呢?落地页承载的是用户对你的产品的第一印象,第一印象很重要!

    Traffic 即流量
    通常用 PV UV Visit 指标来衡量,但是这些指标只能在浅层次上衡量这次营销效果是否成功。

    Call to Action
    行为召唤,或者说是用户行为号召。至于这个号召按钮是什么是和你这次营销目的相关的,比如注册或者下载App。这个 Call to Action按钮一定要设置好,用户点击使用是无障碍的,要不你前期做的广告,很可能就白费了。

    如果流量和落地页相匹配的话,上述指标不会差。用户从落地页跳转到你的产品内部后,我们就需要通过 Engagement 这个指标,来看看用户和我们产品内容和功能的交互度如何?

    Engagement
    Engagement 并不是指一个具体的度量,它是一系列衡量用户在营销活动中参与程度的指标集合,即用户在产品中和产品内容和功能的交互程度。我们可以这样理解它,它用以衡量流量产生之后和最终发生转化之前的用户行为和过程。

    先来看标准意义的 Engagement 指标,主要指跳出率、停留时长和页面访问深度三个指标的综合考量。我们可以看到,这些标准意义的指标,还不足以涵盖更为具体的用户行为分析需求。比如,一个网站有一些更为重要的希望用户完成的用户行为,注册或登录、申请试用、或是把商品加入购物车,其中注册或登录、申请试用是 Call to Action 行为,那么这些行为的渠道来源数据是能够采到的,但是加入购物车就不一样了,这个行为是用户登录后的行为,登录前后的行为如何关联起来,用户行为数据如何和后端业务数据打通,真正实现渠道与业务相匹配呢?。如果你不能把登录前和登录后的行为标识为一个用户,那么分析的意义就荡然无存了。有关如何把登录前后的行为关联起来可以参阅如何准确的标识用户 · Sensors Analytics 使用手册这篇文档。

    标准意义的 Engagement 指标反映了用户对于营销内容和产品的感兴趣程度,而按照业务定义的 Engagement 指标 则反映了影响用户最终发生转化的各种因素。

    另外从用户和产品的交互过程中,会产生大量的用户行为数据,我们可以从用户行为上详细了解到了用户的一些行为特点,也就是我们常说的用户画像,比如用户经常浏览电器类产品,且浏览次数大于5次,说明这批用户目前在关注电器信息,那么我们就可以把这部分人群捞出来,打上标签,针对这部分人群作为重点投放的广告人群,开始下一轮精准投放,这样就形成了一个数据营销的良性循环。

    Conversion
    提起转化率,漏斗模型是市场和运营最为熟悉的方法,一般会按照“点击推广链接–>浏览落地页–>有效咨询–>注册–>购买”类似的过程来做每一个转化步骤,从而快速定位到哪里出现了问题。但是这个模型在实际操作过程中是有两个主要问题的。

    首先,转化漏斗需要全流程的监控数据,但这些数据很难全部准确的获取。要想准确获取这些数据,我们需要一个好的数据模型来定义每一个步骤,每一个步骤定义好后,我们还要考虑这几个步骤的用户如何贯通起来,即如何让用户一层层的漏下去?我们注意到从注册前到购买的过程是完全割裂的,因为注册前是匿名用户,注册后产生的购买是真实用户,如何将注册前和注册后的行为关联起来就显得很重要,它和上述 Engagement 指标讲解时所采取的方案是一样的,可以参阅如何准确的标识用户 · Sensors Analytics 使用手册这篇文档。

    另外对于一些需要转化周期的行业,比如互联网金融、在线教育、医疗等行业,消费者有很长的决策周期,但是从市场现有的漏斗模型来说,因为漏斗转化是基于会话的,转化周期只有30分钟左右,也就是此时一般只能实时统计到有效咨询这个层级,这就削弱了这个漏斗模型的价值。既然这个问题存在了就一定有解决方案,如果这个转化周期能根据自己的业务情况自定义呢?比如设置为3天或者7天,那么这个问题就能很轻易解决和追踪了。关于如何解决,有兴趣的可以参阅漏斗分析 · Sensors Analytics 使用手册这篇文档。

    其次,这个转化漏斗的各个步骤,都是大过程,每个步骤间都有转化和流失,因为每个步骤间用户还会发生一系列的行为,这些很细微的行为导致了最终的转化和流失,所以我们需要结合用户行为序列和漏斗模型来共同完成此转化过程的分析。

    购买后阶段

    用户第一次购买后,我们会关心他是否会再次购买,是不是在我们平台上留存下来了,以及流失率怎么样?对于复购和流失的优化,那就是另外一个课题了,如何通过数据优化产品和运营,可以作为下个主题来探讨。

    如果想知道我是如何实践营销点击流的,可以参见这篇案例文档CDA金融大数据线下沙龙分享心得,我做了一次失败的营销 – 知乎专栏

  4. 随着移动互联网和信息行业的快速发展,“大数据”早已是广为流传的热词。面对新技术的冲击和受众关注点的转变,数据营销在大数据时代主要有三种走向:1. 大数据与场景化二者融合。现今,营销早已离不开“大数据”、“场景化”二词,但大数据和场景化一定是融合的状态。真正的场景化营销必然有大数据的支持,离开大数据谈场景化则是片面的。移动互联时代,基于大数据的场景化营销是大势所趋;2.数据营销全面拥抱移动。中国网民中近9成用户使用移动设备上网,用户已经全面进入无移动不互联的阶段。随着移动互联网包括终端产品、可穿戴设备及移动应用等各方面的蓬勃发展,用户全面移动化,未来数据营销将全面拥抱移动。3.用户为王。以往的营销思路是单向的,不会过多思考用户在什么地方会产生需求,如何让用户更愿意参与到营销传播中来。现在大家在开发产品、进行品牌营销时都会思考:用户为什么会点击,如何让用户看完后产生消费行为,如何让用户自发地分享到其社交圈?未来品牌之间的竞争,主要集中在能否与用户有效沟通上。

  5. Confluent:引起硅谷热议的大数据创业公司 | 案例 | 数据观 | 中国大数据产业观察_大数据门户
    Confluent:引起硅谷热议的大数据创业公司这个网站很不错,有很多大数据的案例分析,并且紧跟时代潮流。Confluent:引起硅谷热议的大数据创业公司 | 案例 | 数据观 | 中国大数据产业观察_大数据门户
    戏说大数据
    这里面也有,你可以看看

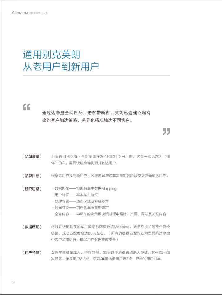
  6. 《Alimama大数据营销白皮书》里有一些案例,但是要数据的案例,估计你一个也找不到,现在品牌和平台打通数据之后,所有数据使用都是要签保密协议的。我就随便贴一个看看,另外,数据魔方是不是大数据,要看你怎么定义大数据了。


    以上这个案例,连接了大量的数据,像地理位置明显是打通了淘宝支付宝和高德的数据。

    PS:图片转载自《Alimama大数据营销白皮书》

  7. 亚马逊 我听说是用大数据的

  8. 《哈佛商业评论》把数据科学家评为21世纪最性感的职业,这让很多人都感到疑惑:IT男什么时候与性感扯上了关系?国双科技董事长兼首席执行官祁国晟也在感慨:“在以前,数据一直是‘IT屌丝男’的精神家园,它从什么时候开始和‘性感’扯上关系了呢?”不过他在感慨之余,也有些激动。因为从自己创业至今,已经有7年的时间了,这7年他一直专注于收集数据、处理数据和分析数据,现在总算是熬出头了。从近年的行业发展来看,国双科技正在以翻倍的速度增长。
    思维投资对国双的首轮投资、诺基亚成长伙伴基金为其提供的运营资金等都是国双快速发展的证明。2011年,国双的销售收入增长了10倍以上,2012年也保持着同样的态势。这个7年前的冷门行业,现如今已经成为人人都爱的香饽饽。不过这样的成绩对于想成为21世纪最性感公司的国双来说还是不够的,因为从“蓝海”到“红海”,机会越来越多,面临的挑战也越来越大。
    《哈佛商业评论》把数据科学家评为21世纪最性感的职业一点都不过分,奥巴马更是这一称号的最佳说客。2012年11月6日,奥巴马击败罗姆尼再次当选美国总统。在他担任总统之前的70年历史中,没有一个人能在全国失业率高达7.4%的情况下成功连任,而让他成为美国历史第一人的就是大数据。奥巴马的数据挖掘团队一直在搜集、分析和储存庞大的数据,这些数据为他筹得了10亿美金,为其制定了精准的广告购买决策,比罗姆尼少花了1亿美金的竞选资金,甚至还动用了Facebook来组织投票活动。这个实例让很多对大数据价值还保持怀疑态度的人改变了观念,而且不止奥巴马,这样的案例还在不断地发生着。目前,大数据已然成为最值钱的产品。
    其实现在的情况,祁国晟在创业之初就已经预料到了,只是它必须熬过最初的几个年头才能成熟,因此,祁国晟当年“壮士断腕”般地放弃了公司最能赚钱的外包业务。即使在最艰难的时候,祁国晟也没有放弃自己的信念,因为他非常明确市场的刚性需求。他告诉记者:“由于互联网的快速发展,数据量已经无法通过传统的数据库方法处理,即使硬件一步步地升级,处理数据的速度也无法赶上数据产生的速度。即使用户可以买来解决方案,也解决不了用户对数据挖掘的深度和量级的需求,这才是大数据产业真正要解决的课题。”
    而这个原因,祁国晟也认真地思考过,他认为这也是国双这条“小船”能在“红海”中挑战众多IT巨头的底气。国双自数字媒体产业兴起后就一直专注做有关大数据的工作,既有经验,也有成熟的案例,日后的发展优势也会越来越明显。在祁国晟看来,大数据的价值主要在于数据的集中和分析能力,在于能否针对客户的需求做出快速、有效的回复并满足他们的需求,而这并
    不是买来别人的工具就可以实现的,这也是国双科技在大数据市场上拥有的独特的、难以复制的优势。
    国双科技发展至今,为用户提供的服务包括长期行为追踪、搜索营销、用户体验优化、广告量化、运营商数据分析、无线解决方案、网络电视台解决方案、政府电子政务等,而其中最核心的服务是数据分析。通过搜索引擎优化、用户体验优化、搜索引擎营销等方式,帮助用户最终把数据变成生意。
    国双科技服务的客户大多是全球500强企业。究其原因,是大企业的机构更成熟、架构更完善,对精细化运营的要求也比一般的企业要高。这就造成了他们对大数据的强大依赖性,所以更加容易接受国双科技的服务。而多数中小企业都处于跑马圈地的阶段,企业运营的最高优先级并不是精细化,而是快速发展、攻下大部分的市场份额,所以他们对于数据的依赖性也就没有那么强。因此对于传统的中小企业,国双科技还没有推出专门的产品或解决方案。
    祁国晟认为,现在市场的培育才是公司面临的最大挑战。虽然像国双这种类型的第三方数据公司有解读大数据的能力,但是很多中小企业和本地企业并不认可,他们认为把数据交给别人不安全。但实际上,早在5年前国双就开始为中小企业提供SaaS(软件即服务)服务了,企业可以把这个系统装在自己的防火墙后边,国双不掌握企业的核心数据。即使不采用国双的系统而只购买他们的服务,用户也可以自由选择国双的技术和自身数据对接的紧密程度。另外,许多企业对数据应用的了解也非常有限,即使掌握了大数据分析和挖掘后的结果,也不知道怎样利用它去创造价值。
    提起这些挑战,祁国晟并没有产生浮躁感,而是将之归结为“公司做的是木本生意而不是草本生意”,他们甚至推掉了许多送上门的生意。“一岁一枯荣”的草本生意不是国双的目标,国双不做“一锤子买卖”。
    如果客户足够成熟,国双更希望客户能购买自己的产品或计算能力,而不是那种端到端的解决方案服务。因为买软件和计算能力可以给客户最大的自由度,也能使其真正地成长

    大数据现在如此的火热,那么该如何跨平台采集数据?大数据对营销的价值又是什么?这是很多人的疑问。
    祁国晟认为大数据问题有两大方面:一是数据多到一定量级或者对它的分析发展到一定的程
    度;二是对这些数据有一个非常复杂的管理需求。只有面临着这两种情况,才能成为一个大数据问题。
    现在的企业都希望把大数据做到最精准,以前按照百万量级去度量效果,而现在只要10块、20块的就足够了。以前是电视或者线下媒体时代,而现在是数字媒体时代。每一个营销的过程都可以被跟踪,分析后就成了数据。所以是它让整个营销过程变得更加透明、更加可控制,这就是大数据对于营销的价值。
    做跨平台数据收集必须要有可衔接的东西,例如,二维码。有的人在线上促销拿到一个折扣券到线下去使用,这时就可以把这个行为做应对。对于用户长期的营销过程来讲,每一个客户都在CRM系统存在过,可以找到任何一个手机、邮件地址,但这个手机和邮件地址一定是经过特殊技术处理的,国双无法知道这个地址是什么,但是它代表着一个独特的字段。通过这样的信息衔接起来,数据就可以得到汇总。
    国双旗下有一种产品是做搜索引擎的优化,这种产品是最能体现大数据的价值的。这种产品非常好用,比传统的方式更便捷,排序、筛选等一系列动作都很简单,就像是维护一个电子产品一样,轻而易举就把广告维护好了。
    大数据还可以用来衡量广告的效果。以前企业想要知道广告的效果,都是先做一个媒介购买的计划,定义一个广告目标的受众人群,如果这个广告发布后能达到70%的覆盖率,就说明这个广告很好。而现在互联网上的很多广告都能直接产生效果,之后就会变为转化率。但这个效果是一刀切的,也不是非常的准确。而大数据则可以把这两方面的优点结合起来,将眼光放在更大事件的节点,把更多的加权因素放进去,从而使广告变得更有价值、更准确。

  9. 阿里的小额贷款算吗?

  10. 《纸牌屋》

  11. 找了十几遍都没找到合适的案例,说明你对大数据是否能对营销产生积极作用或直接影响其实还是心存疑虑的。说了这么多年啤酒和尿不湿的故事,我也没见那个超市真正这么摆过(也许是我见识太少),也许在精准营销上大数据确实能给出一些洞察,但终归还是洞察,离真正的营销还有很长的路要走。

  12. 暂无大数据营销案例。
    目前大数据还都是刚刚兴起,第一是拥有大数据的企业很少,第二是拥有大数据且具有足够的大数据挖掘分析的人才的企业更是屈指可数,第三是大数据挖掘分析的作用在银行、金融、政务、电商等平台起到的作用都非常大,绝大多数的精力都还放在如何提升效率和效益上,能用于营销的精力真的很少。

发表回复